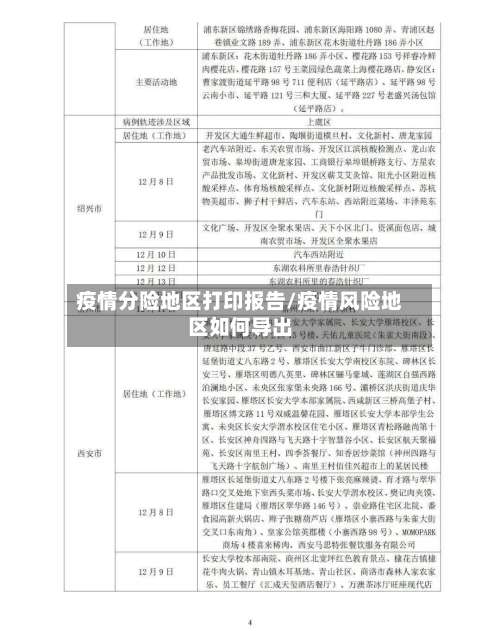
疫情分险地区打印报告/疫情风险地区如何导出
湖北疫情风险等级评估报告出炉
月29日,湖北首次发布《湖北省县(市、区)新冠肺炎疫情风险等级评估报告》 ,截至2020年2月28日24时,全省低风险县(市 、区)11个,中风险县(市、区)34个,高风险县(市、区)58个 。 具体评估情况如下:评估标准低风险地区:无确诊病例或连续14天无新增确诊病例的县(市、区)被划定为低风险地区。

湖北省竹山县是中风险地区。2022年2月29日 ,湖北省首次发布新冠肺炎疫情风险等级评估报告,按低风险 、中风险、高风险三个等级对所有103个县(市、区)进行等级评估。

湖北疫情风险等级评估情况 2月29日首次发布的《湖北省县(市 、区)新冠肺炎疫情风险等级评估报告》,按低风险、中风险、高风险三个等级对湖北省所有103个县(市 、区)进行了等级评估 。 低风险地区:无确诊病例或连续14天无新增确诊病例为低风险地区。

首批绿码发放的地区特征首批绿码发放集中在低风险市县。根据湖北省3月6日发布的疫情风险等级评估报告 ,省内低风险市县达37个 。低风险地区因疫情传播风险较低,健康数据核查效率更高,绿码发放进度更快。武汉作为高风险地区 ,需等待疫情形势进一步好转、风险等级调整后,才会纳入绿码发放范围。
月份武汉现在疫情风险等级:自6月2日零时起,武汉市东西湖区由中风险地区调整为低风险地区 。9月1日武汉市中小学、幼儿园全面开学。外地大学生也是正常开学。

怎样打印中高风险地区最新名单
〖壹〗 、打开国务院客户端小程序 ,进入“疫情风险等级查询”系统 。使用一键复制功能,将全国中高风险疫情地区名单复制到剪贴板。打开Excel或其他表格处理软件,新建一个工作表。将复制的内容粘贴到工作表中 ,根据需要进行总结和调整,如添加表头、调整列宽等 。使用生成图片功能:打开国务院客户端小程序,进入“疫情风险等级查询 ”系统。
〖贰〗、首先打开电脑浏览器,所搜全国最新风险地区汇总。其次所搜完成后 ,点击进入此页面后关注《北京日报》官方账号。最后点击保存图片,将保存的图片打印即可 。
〖叁〗 、首先在Excel表格软件上将需要打印的城市名字打出来。其次将这些城市按照大小级别安照上下顺序排列好,按照高低风险地区排列左右顺序。最后表格打印出来即可 。
〖肆〗、这样打印中高风险地区最新名单:从网上找到中高风险地区的最新名单。复制粘贴到Excel表格。设置打印区域 。最后打印。
〖伍〗、首先 ,搜索微信国务院客户端小程序,选取“疫情风险等级查询”全国中高风险疫情地区。其次,点击“一键复制”功能 ,进行选取,并确认选取 。最后,将全国中高风险疫情地区名单 ,点击一键复制文字,打印出文字版信息即可。
〖陆〗、打开微信搜索功能打开手机中的微信app,点击顶部“搜索”选项。进入粤省事小程序在搜索页面输入“粤省事 ” ,点击搜索结果中的“粤省事”小程序 。进入疫情区域页面在粤省事首页点击“疫情区域”选项,进入风险地区查询页面。查看风险地区名单页面会直接显示全国高风险和中风险地区列表,用户可滑动查看完整信息。
手机上怎么查核酸检测结果查询核酸检测报告
在手机上可通过支付宝查看自己的核酸检测结果,具体操作如下:打开支付宝并搜索:打开支付宝首页面 ,点击上方的搜索框。进入查看页面:搜索“核酸检测证明 ”,在下方的搜索结果中,点击“立即查看” 。选取查看自己结果:点击“查自己”按钮。查看结果:完成上述操作后 ,即可查看到自己的核酸检测结果。
可以通过微信或支付宝的健康码页面查看个人核酸检测报告,具体操作步骤如下:微信查看步骤:进入服务页面:在手机桌面打开“微信 ”,点击下方“我”选项 ,再选取“服务” 。打开防疫健康码:在服务页面中,点击“防疫健康码 ”选项,随后在新页面点击“查看防疫健康码”。
通过微信国务院小程序可查询核酸检测结果及电子版报告 ,具体步骤如下:打开微信并进入消息列表启动手机微信应用,进入主界面消息列表页面。搜索并进入国务院小程序在消息列表顶部搜索栏输入“国务院”,点击搜索结果中的“国务院客户端 ”小程序进入 。
怎么查询自己的风险地区
〖壹〗 、查自己是否属于高危手机号的方法:检查网络安全记录:使用网络安全软件或安全服务提供商的应用程序扫描手机号 ,查看是否存在安全隐患。查询个人信息是否泄漏:在网络中搜索自己的手机号,查看是否有泄漏风险。联系运营商查询:直接联系运营商,查询手机号的安全情况,确认是否存在高危风险 。
〖贰〗、选取“防疫查询”功能:在“城市服务”页面中 ,通过搜索或浏览找到“防疫查询”选项并点击。此功能专门提供疫情防控相关信息的查询服务。点击“全国中高风险疫情地区 ”:在“防疫查询”页面中,找到“全国中高风险疫情地区”选项并点击 。系统将自动加载并显示最新数据。
〖叁〗、查询方法:步骤1:打开全国疫情风险等级查询系统(通过国家政务服务平台进入)。步骤2:选取对应地区进行查询(系统支持手动选取或自动定位)。步骤3:查看所选地区的风险等级(结果通常分为低风险 、中风险、高风险三类) 。
核酸检测报告电子版怎么查?
〖壹〗、查询手机核酸检测报告电子版,可通过微信中的国务院客户端小程序完成 ,具体步骤如下:打开国务院客户端小程序打开微信,在搜索栏输入“国务院客户端 ”,点击搜索结果中的小程序进入。进入核酸检测证明查询入口在小程序首页找到“便民服务”板块 ,点击其中的“核酸检测证明”选项。
〖贰〗 、手机核酸检测报告电子版可通过微信中的国务院客户端小程序查询,具体步骤如下:打开国务院客户端小程序:打开微信,在搜索栏输入“国务院客户端 ” ,点击搜索结果中的小程序进入 。点击核酸检测证明:进入小程序后,在首页找到“便民服务”板块,点击其中的“核酸检测证明”选项。
〖叁〗、苏州核酸检测报告电子版可通过苏康码页面查询 ,具体入口及流程如下:查询入口苏康码页面:苏康码是江苏省卫生健康委员会推出的健康状态查询工具,用户可通过微信领取苏康码后进入其页面进行核酸检测报告查询。苏康码微信领取指南(入口+流程+用处)可借鉴相关官方渠道说明 。
〖肆〗、通过支付宝APP可查询核酸检测报告单电子版,具体操作步骤如下:打开支付宝APP:确保手机已安装支付宝应用,并登录个人账号。进入市民中心:在支付宝首页 ,点击“市民中心 ”选项,进入相关服务页面。选取疫情疫苗服务:在市民中心页面中,找到并点击“疫情疫苗”选项 ,进入疫情防控相关服务专区 。
〖伍〗 、核酸检测报告电子版在手机上可以通过以下两种方式查看:支付宝查看: 步骤一:打开手机中的支付宝app,在主页找到并点击“健康码”选项。 步骤二:从健康码页面,点击“立即查看 ”。 步骤三:在健康码内页 ,找到并点击“核酸检测”一栏,点击获取最新数据即可查看 。
〖陆〗、在微信上查询核酸检查报告,可通过国家政务服务平台小程序进行 ,具体步骤如下:进入小程序:打开微信,在主页上方搜索框中输入“国家政务服务平台”,点击进入该小程序。点击查询功能:在小程序首页功能栏中 ,找到并点击【核酸和抗体检测结果查询】。
发表评论