疫情风险地区表全国/疫情风险地区汇总
怎么用微信看全国中高风险疫情地区
〖壹〗 、在微信上查询全国中高风险疫情地区,可按以下步骤操作:打开微信并进入“支付”页面:打开微信应用 ,在底部菜单栏点击“我 ”,随后选取“支付”选项 。进入“城市服务”板块:在“支付 ”页面中,找到并点击“城市服务”功能入口。该功能整合了各类本地化便民服务 ,包括与疫情相关的查询服务。

〖贰〗、打开微信搜索功能打开手机中的微信app,点击顶部“搜索”选项 。进入粤省事小程序在搜索页面输入“粤省事 ”,点击搜索结果中的“粤省事”小程序。进入疫情区域页面在粤省事首页点击“疫情区域”选项 ,进入风险地区查询页面。查看风险地区名单页面会直接显示全国高风险和中风险地区列表,用户可滑动查看完整信息 。

〖叁〗、在手机上查看全国中高风险疫情地区,可通过微信《扫码抗疫情》小程序实现,具体步骤如下:步骤一:进入《扫码抗疫情》小程序打开微信 ,点击顶部“搜索小程序”栏,输入“扫码抗疫情 ”,在搜索结果中选取并进入该小程序。

全国疫情高中低风险区一览表?
〖壹〗 、操作步骤:进入查询页面:点击搜索结果中的“疫情风险等级查询”服务。选取地区:系统默认显示当前所在地的风险等级 ,若需查询其他地区,可通过筛选功能手动选取目标省份、城市或区县。查看结果:页面会明确标注所选地区为高风险区、中风险区还是低风险区,并显示具体区域范围(如某街道 、社区) 。
〖贰〗、全国风险区查询方式用户可通过以下途径实时查询全国高中低风险区名单:官方渠道:国家卫生健康委员会官方网站、各省市卫健委官方发布平台。第三方平台:如“天津本地宝”等本地生活服务平台 ,提供持续更新的风险区一览表及政策解读。手机访问:通过搜索引擎输入“全国疫情风险等级查询 ”获取实时信息 。
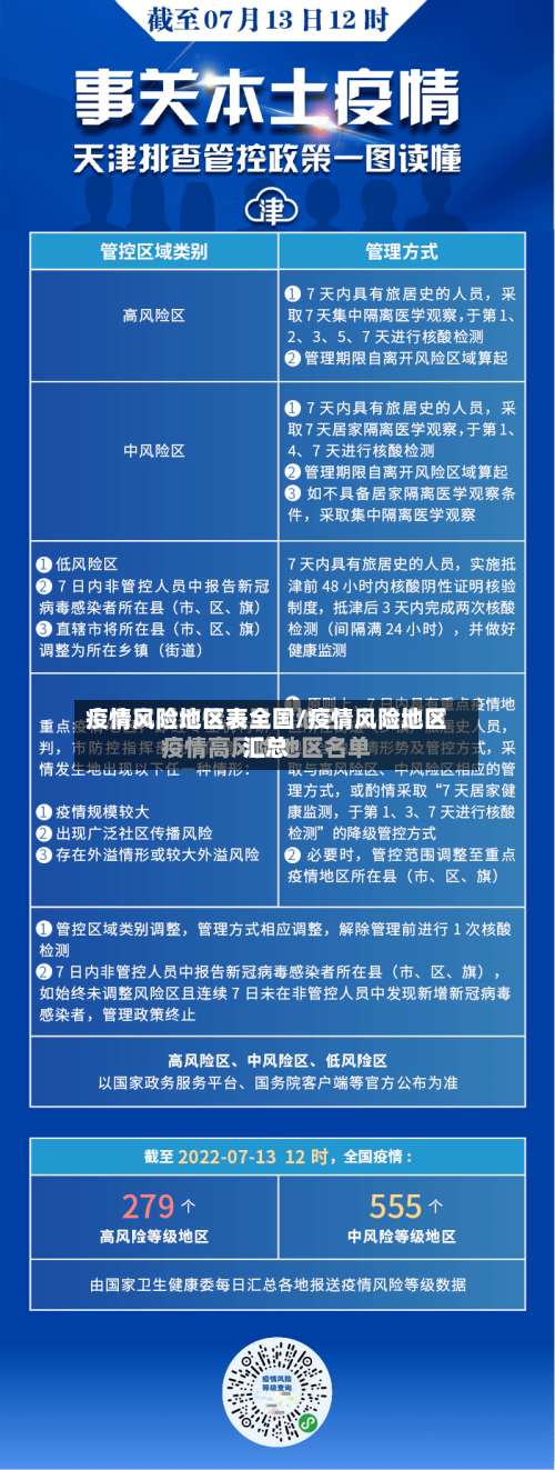
〖叁〗、中风险地区:以县市区为单位,存在以下两种情况之一的地区:14天内有新增确诊病例,且累计确诊病例不超过50例;或累计确诊病例超过50例 ,但14天内未发生聚集性疫情。低风险地区:以县市区为单位,无确诊病例或连续14天无新增确诊病例的地区。
〖肆〗 、截至近来,国内共有2个高风险地区 ,76个中风险地区,主要分布在陕西省、河南省、浙江省等地,以下为详细信息(数据不包括港澳台地区):高风险地区:具体地区名单会随疫情形势动态调整,可通过权威渠道实时查询 。
〖伍〗 、国内疫情虽有反复 ,但大部分地区的疫情形势依然保持稳定。特别是早前内蒙古、黑龙江等地的疫情已基本得到控制。最近有一个好消息传来,经过一个多月的努力,哈尔滨全域终于降为低风险地区 。那么 ,近来全国还有多少高中风险地区呢?它们又分别分布在哪些地方呢?下面为大家提供全国高中风险地区的最新名单。
〖陆〗、北京市:顺义区赵全营镇联庄村;顺义区北石槽镇北石槽村。上海市:黄浦区贵西小区;黄浦区昭通路居民区(福州路以南区域);黄浦区中福世福汇大酒店;宝山区临江新村(二村)小区 。(其他中风险地区详细名单略,具体可借鉴原文)低风险地区:除上述地区外的其他地区。
微信中怎么查询全国疫情风险地区有哪些
打开微信搜索功能打开手机中的微信app,点击顶部“搜索”选项。进入粤省事小程序在搜索页面输入“粤省事” ,点击搜索结果中的“粤省事 ”小程序。进入疫情区域页面在粤省事首页点击“疫情区域”选项,进入风险地区查询页面 。查看风险地区名单页面会直接显示全国高风险和中风险地区列表,用户可滑动查看完整信息。
选取“防疫查询”功能:在“城市服务 ”页面中 ,通过搜索或浏览找到“防疫查询”选项并点击。此功能专门提供疫情防控相关信息的查询服务 。点击“全国中高风险疫情地区”:在“防疫查询 ”页面中,找到“全国中高风险疫情地区”选项并点击。系统将自动加载并显示最新数据。
步骤1:进入搜索页面在手机中打开微信APP,点击顶部搜索框进入搜索页面 。步骤2:进入粤省事小程序在搜索框输入“粤省事” ,点击搜索结果中的粤省事小程序进入。步骤3:进入疫情区域查询页面在粤省事首页找到“疫情区域”选项并点击,进入相关功能页面。
微信中怎么查看全国疫情中高风险地区名单
选取“防疫查询 ”功能:在“城市服务”页面中,通过搜索或浏览找到“防疫查询”选项并点击 。此功能专门提供疫情防控相关信息的查询服务。点击“全国中高风险疫情地区 ”:在“防疫查询”页面中,找到“全国中高风险疫情地区”选项并点击。系统将自动加载并显示最新数据 。
打开微信搜索功能打开手机中的微信app ,点击顶部“搜索 ”选项。进入粤省事小程序在搜索页面输入“粤省事”,点击搜索结果中的“粤省事”小程序。进入疫情区域页面在粤省事首页点击“疫情区域 ”选项,进入风险地区查询页面。查看风险地区名单页面会直接显示全国高风险和中风险地区列表 ,用户可滑动查看完整信息 。
核心步骤:打开微信,通过“支付-医疗健康”入口进入疫情查询页面,选取风险地区功能查看具体信息。详细流程:进入医疗健康模块打开微信后 ,点击底部菜单栏的“我”,选取“支付 ”选项,在支付页面中找到“医疗健康”功能并点击进入。
发表评论