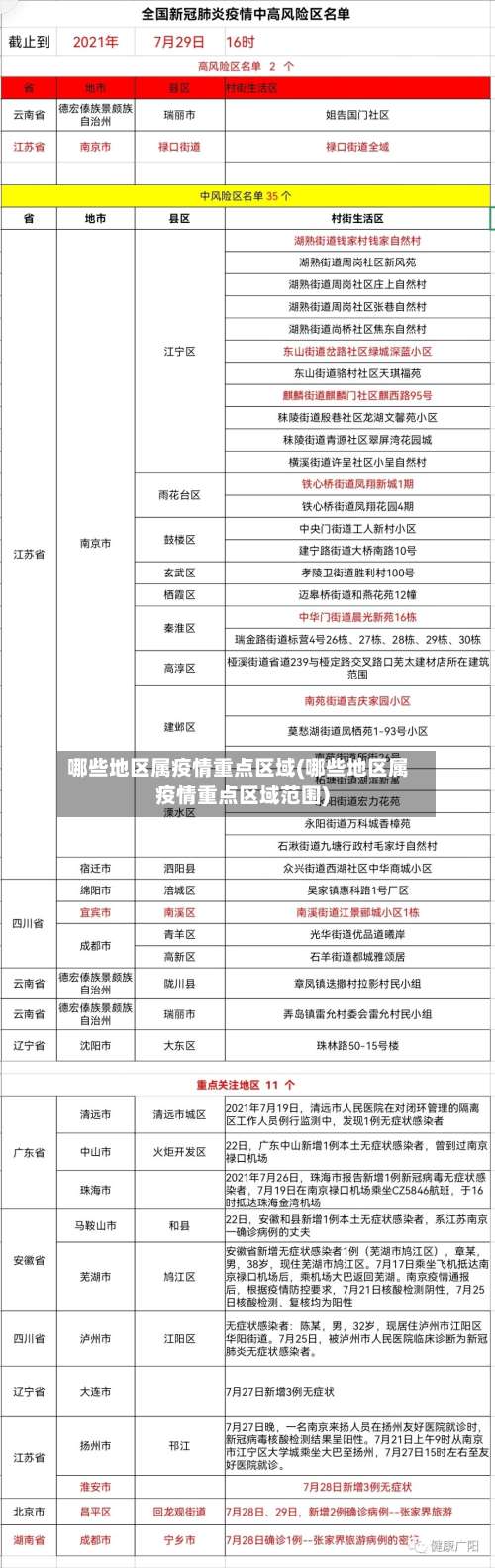
哪些地区属疫情重点区域(哪些地区属疫情重点区域范围)
涉疫区是指什么范围?
涉疫区是指出现新冠病毒感染病例或疫情较为严重的地区。具体来说,涉疫区的范围包括以下几个方面:疫情发生地及其周边地区:这些地区可能存在新冠病毒感染的病例,包括确诊患者、无症状感染者和密切接触者等。这些地区会根据疫情的严重程度采取不同的防控措施 ,以遏制疫情的扩散 。

涉疫区是指受病毒或病菌传播影响,形成传染风险的区域。关于涉疫区的具体范围和相关要求,可以归纳为以下几点:范围确定:涉疫区的范围取决于传播途径和环境条件。它可能包括动物传染病区、植物传染病区和人类传染病区 。不同类型的疫区由疫病的来源和影响环境决定 ,因此范围可大可小,并不固定。

涉疫区是指受到新冠病毒疫情影响的地区。具体来说,涉疫区主要包括以下几个范围:有病毒感染者居住 、工作或曾经经过的地方:这些地方可能存在病毒传播的风险 ,因此被视为涉疫区 。新冠病毒疫情较为严重的地区:这些地区通常会出现大量病例,并且可能需要进行封锁管理,以防止疫情的扩散。

广东基孔肯雅热疫情告急!省长部署全省灭蚊,这些地方是重点!
〖壹〗、广东针对基孔肯雅热疫情已启动全省灭蚊行动 ,重点区域包括人员密集场所、蚊虫孳生地及已有输入病例地区,通过环境整治 、专业消杀和全民参与等措施遏制疫情扩散。
〖贰〗、025年7月广东佛山暴发基孔肯雅热疫情,截至7月22日累计报告3195例 ,顺德区为重灾区,近来疫情仍在高位徘徊,但所有病例均为轻症,防控需以灭蚊和防蚊为核心 。
〖叁〗、截至2025年10月官方通报 ,基孔肯雅热在广东省内呈现多点扩散态势,佛山 、广州、深圳及潮州等地持续出现新增病例。
〖肆〗、广东省“两热”(基孔肯雅热和登革热)疫情高风险区涉及以下地区:深圳市福田区福保街道菩提路216号点彩人家28栋该区域被明确列为高风险区,需重点关注蚊媒传播风险。基孔肯雅热和登革热均通过伊蚊叮咬传播 ,居民应加强防蚊措施,如清理积水容器 、使用蚊帐或驱蚊剂,避免蚊虫滋生 。
〖伍〗、中国广东省:基孔肯雅热疫情在中国广东省的部分地区 ,尤其是佛山市顺德区,曾出现过较为严重的爆发情况。这要求当地卫生部门加强监控和防控措施,以保障公众健康。非洲撒哈拉以南地区:该地区是基孔肯雅热疫情的传统高发区 ,多次爆发大规模疫情。由于该地区医疗卫生条件相对落后,疫情控制面临较大挑战 。
〖陆〗、广东开展灭蚊行动并非“瞎搞 ”,而是基于科学防控需求的必要举措。基孔肯雅热疫情的严峻性基孔肯雅热是一种通过伊蚊(如埃及伊蚊 、白纹伊蚊)叮咬传播的急性传染病 ,其典型症状包括高热、关节剧痛、皮疹等,虽极少致死,但可能导致长期关节功能障碍。

上海浦西是疫区吗
浦西属于重点防控区域:虽然浦西实施了严格的封控措施,但这并不等同于直接将其定义为“疫区” 。这些封控措施是为了遏制疫情扩散蔓延 ,保障人民群众生命安全和身体健康而采取的防控举措。通过封控和核酸筛查,可以及时发现潜在的感染者,切断疫情传播链条 ,控制疫情的发展。
相关负责人回应表示,很多上海居民表示网上的菜抢不到,送不到 ,主要原因是末端配送压力太大了 。上海正在遭受着前所未有的打击,每天都有新冠确诊患者,为了防止疫情继续传播 ,很多上海市民被迫在家中隔离,因此买菜成了一个大问题,尤其是重点区域的风控人员 ,这种情况已经持续了很长时间。
徐州市防控办为广大市民开通24小时举报电话:12345,发现近期中高风险疫区来温且未接受医学隔离的人员线索,或者违反徐州市疫情防控工作领导小组第1号通告的行为,请及时向市防控办举报。
重点疫区都有哪些省份
实例:湖北全省因疫情初期病例集中爆发 ,整体被列为重点疫区 。全国范围内另有27个市因确诊病例超100例被纳入,如浙江省温州市、台州市 、杭州市、宁波市,河南省信阳市、驻马店市 ,安徽省合肥市 、阜阳市,江西省南昌市等。
例如,疫情早期湖北全省及全国确诊病例超过100人的27个市被列为重点疫区 ,具体包括浙江省温州市、台州市、杭州市 、宁波市,河南省信阳市、驻马店市,安徽省合肥市、阜阳市 ,江西省南昌市等。这类地区因疫情传播风险较高,需采取严格管控措施 。
湖北省作为重点疫区:作为疫情的发源地,湖北省尤其是武汉市在疫情期间面临着极大的挑战。随着疫情的扩散 ,湖北省其他地区也受到了严重影响,因此整个省份被视为重点疫区。 广东 、黑龙江等省份的疫情情况:广东等地由于人口流动大、密度高,疫情传播速度快,一度成为重要的防控区域。
传统的重点疫区广东、广西 、贵州、重庆、山东、云南和海南 ,近年发病率都有较大幅度的下降 。而传统的低发区,如东北三省的黑龙江 、吉林和辽宁,西部的新疆、西藏、青海 ,最近3年或3年以上一直连续保持发病率为0,已有条件在中国第一批摘掉狂犬病疫区的帽子。
发表评论