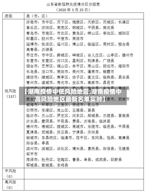
【湖南疫情中低风险地区,湖南疫情中高风险地区最新名单实时】
湖南衡阳属于什么风险地区,湖南衡阳属于中高风险地区吗
〖壹〗 、湖南衡阳近来被划分为中风险地区,属于中高风险地区中的中风险 。以下是关于湖南衡阳风险等级的详细解风险等级划分 湖南疫情风险区按照“低风险、中风险、高风险”三级标准划分 ,并根据疫情变化情况对各县市区疫情风险等级进行分类调整。

〖贰〗 、衡阳是中风险地区。衡阳,湖南省辖地级市、省域副中心城市,位于中国南部 ,湖南省中南部,衡阳城区横跨湘江,是湖南省以及中南地区重要的交通枢纽之一 ,多条重要公路、铁路干线在此交会 。衡阳处于中南地区凹形面轴带部分,构成典型的盆地形势,属亚热带季风气候。

〖叁〗 、截止2021年8月30日,衡阳地区近来没有中、高风险区域 ,都是低风险地区。衡阳是中南地区重要的工业城市,是“中国制造2025 ”试点示范城市群城市之一,拥有湖南第一家综合保税区和国家级高新区 ,被定位为国家承接产业转移示范区以及全国加工贸易重点承接地 。
〖肆〗、衡阳近来属于低风险地区,只要你在14天内没有到过中高风险地区,到北京是不需要提供核酸检测的。但要提供健康码和14天行程码。
〖伍〗、不是。截止2021年8月30日 ,通过查询衡阳地区的疫情防控公告了解到,衡阳没有中 、高风险区域,都是低风险地区 ,属于常态化防控区域 。
〖陆〗、需要。衡阳,湖南省辖地级市、省域副中心城市,位于中国南部 ,湖南省中南部,是长江中游城市群重要成员。截止于2022年10月10日从衡阳到桂林市是需要进行隔离的,因为衡阳属于部分中高风险地区,桂林 ,简称“桂”,广西壮族自治区辖地级市 、省域副中心城市,于2022年10月10日属于常态化防控区域 。

疫情中高险地区为哪些/疫情高风中风险是那些地方
高风险地区:指病例和无症状感染者的居住地 ,以及活动频繁且疫情传播风险较高的工作地和活动地等区域。通常以居住小区(村)为单位划定,具体范围可根据流调研判结果调整。
高风险等级地区,一般为病例和无症状感染者居住地 ,以及活动频繁且疫情传播风险较高的工作地和活动地等区域 。高风险区原则上以居住小区(村)为单位划定,可根据流调研判结果调整风险区域范围,采取“足不出户、上门服务”等封控措施。
只要如实回答就好了。低风险地区是指本行政区域内无确诊病例 ,或连续14天无新增确诊病例 。中风险地区是指本行政区域内14天内有新增确诊病例,累计确诊病例不超过50例;或累计确诊病例超过50例,14天内未发生聚集性疫情。高风地区县是指本行政区域内累计确诊病例超过50例 ,14天内有聚集性疫情发生。
湖南是高风险区还是低风险区?
〖壹〗、湖南是低风险区 。自2022年4月2日14时起,湖南长沙市芙蓉区定王台街道五一华府和名汇达商务楼中风险地区降为低风险地区,自2022年4月2日12时起,黑龙江省汤原县阳光河畔小区调整为高风险地区将汤原县学府新城10号楼调整为中风险地区 ,调整后全国有高中风险地区64+414个。
〖贰〗 、湖南衡阳近来被划分为中风险地区,属于中高风险地区中的中风险。以下是关于湖南衡阳风险等级的详细解风险等级划分 湖南疫情风险区按照“低风险、中风险、高风险 ”三级标准划分,并根据疫情变化情况对各县市区疫情风险等级进行分类调整。
〖叁〗 、湖南株洲是低风险地区 。通过查询相关公开信息显示:截止2022年12月11日湖南株洲地区属于低风险地区。外省来及省内有本土疫情的外市州来株人员 ,省外和疫情严重的省内地区来(返)株人员需持48小时核酸检测阴性证明来(返)株。
〖肆〗、不是 。截止2021年8月30日,通过查询衡阳地区的疫情防控公告了解到,衡阳没有中、高风险区域 ,都是低风险地区,属于常态化防控区域。
湘潭市各县市区的新冠肺炎疫情风险等级全部为低风险
湖南省各县市区新冠肺炎疫情风险等级分类名单如下:高风险地区0个。中风险地区C类3个:资阳区 、祁阳县、汨罗市 。
全国县域风险等级调整的背景基于疫情形势的积极变化,国家相关部门综合评估各地防控成效、医疗资源储备及人口流动等因素 ,决定自即日起将全国所有县域的风险等级统一调整为低风险。这一调整标志着国内疫情防控进入新阶段,生产生活秩序有望进一步恢复。
划分标准:2020年2月17日,国务院联防联控机制印发《关于科学防治精准施策分区分级做好新冠肺炎疫情防控工作的指导意见》中的风险划定标准:即以县市区为单位 ,无确诊病例或连续14天无新增确诊病例为低风险地区 。
无法明确湖南省属于几类流行风险地区。关于新冠肺炎疫情风险等级,搜索到的最新信息为2020年3月数据,显示湖南省大部分县市区为低风险地区,但此数据当前已无借鉴价值。若要了解关于新冠疫情的最新流行风险等级信息 ,建议通过湖南省卫生健康委员会官方网站或官方渠道获取 。
020年2月17日,国务院联防联控机制印发《关于科学防治精准施策分区分级做好新冠肺炎疫情防控工作的指导意见》中的风险划定标准:即以县市区为单位,无确诊病例或连续14天无新增确诊病例为低风险地区。
长沙市芙蓉区关于将五一大道351号院内居住区调整为低风险的通告
长沙市芙蓉区新冠病毒肺炎防控指挥部决定自2022年4月4日15:30起 ,将文艺路街道五一大道351号院内居住区由中风险地区降为低风险地区,调整后芙蓉区全域均为低风险地区,并同步解除相关区域封控、管控 、防范区管理。 具体措施如下:封控区解除五一大道351号全院解除封控管理 ,区域内居民可恢复正常活动,但需遵守后续防控要求。
可以进去 。根据国务院联防联控机制有关规定,经省市级专家组综合评估 ,长沙市芙蓉区新冠病毒肺炎防控指挥部研究决定,自2022年4月4日15:30起,芙蓉区文艺路街道五一大道351号院内居住区中风险地区降为低风险地区 ,调整后,芙蓉区全域均为低风险地区。
湖南圣经学校旧址位于湖南省长沙市芙蓉区五一大道351号,即省政府二院三号办公楼。以下是关于该旧址的详细信息:地理位置:该旧址具体坐落于长沙市芙蓉区韭菜园路附近,是长沙市的一个重要历史文化遗产 。历史背景:湖南圣经学校创办于1917年 ,由美国传教士葛荫华创办,原属美国人所办教会。
湖南圣经学校旧址位于湖南省长沙市芙蓉区韭菜园路省政府二院三号办公楼,具体地址是长沙市芙蓉区五一大道351号。这是一座具有历史和文化价值的建筑 ,也是湖南省省级文物保护单位 。湖南圣经学校创办于1917年,由美国传教士葛荫华创办,原属美国人所办教会。
湖南圣经学校:1917年由美国传教士葛荫华创办 ,位于湖南省长沙市芙蓉区五一大道351号省政府机关二院内。原属美国教会,主体为四层钢筋水泥大楼,在当时这样的建筑规模和材质体现了学校的实力和特色 。该校主要围绕宗教相关内容开展教育活动 ,在传播宗教文化的同时,也在一定程度上对当地的文化教育产生了影响。
长沙哪些区是中高风险区
长沙市有3个中风险区域:赤岭路街道乾城嘉园、城郊街道未来方舟小区2号栋、城郊街道馨宁新村小区 。前者距离长沙站约 10 公里,后两者距离车站52公里 ,应该不算经过风险区 。
开福区(5个)新安寺小区7栋 天井小区9栋1单元 鸿图公寓4单元 芭茅洲68号香江锦园小区2栋1单元 建湘新村49栋1单元管控措施:封控管理期间“足不出户 、服务上门”,5天无新增感染者后降为低风险区。其他区域为低风险区,需“个人防护、避免聚集”。
长沙地区近来没有中风险地区。长沙地区近来没有中、高风险区域,都是低风险地区;高风险地区:一般是指总计新冠确诊病例有超过50例 ,并且14天内是有聚集性疫情发生;中风险地区:14天之内有新增加确诊病例,累计新冠肺炎确诊病例不会超过50病例;累计确诊病例有超过50例,14天内未未发生聚集性疫情 。
发表评论