泰丰号
  • 首页
  • 娱乐资讯
  • 生活常识
  • 游戏百科
  • 互联网
  • 选择指南
  1. 首页
  2. 生活常识 第84页
【疫情中风险地区调整,疫情中风险地区调整政策】

【疫情中风险地区调整,疫情中风险地区调整政策】

7月24日,本土新增5+4;辽宁四川各有一地调为中风险地区 月24日,全国本土新增确诊病例5例、无症状感染者4例;辽宁沈...

  • 生活常识
  • 2026-02-01
  • 阅读 37
返苏疫情重点关注地区/返苏最新要求

返苏疫情重点关注地区/返苏最新要求

重点管控地区和重点关注地区区别是什么 〖壹〗、重点管控地区是指通常所说的中高风险地区所在的行政区域。重点关注地区是指重点...

  • 生活常识
  • 2026-02-01
  • 阅读 36
查询快递疫情停运地区/如何查看疫情快递停运地区

查询快递疫情停运地区/如何查看疫情快递停运地区

手机上怎么查询快递停发地区 〖壹〗、通过顺丰速运APP可以查询快递停发地区,具体操作步骤如下:准备工具与原料确保手机为苹...

  • 生活常识
  • 2026-02-01
  • 阅读 42
登封疫情哪里是重点地区(登封疫情严重吗)

登封疫情哪里是重点地区(登封疫情严重吗)

...石峰区2例、荷塘区4例、攸县6例新冠病毒确诊病例或无症状感染者!活... 感染者4:万某峰,男,19岁,居住在荷塘...

  • 生活常识
  • 2026-02-01
  • 阅读 39
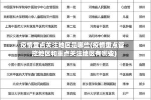
疫情重点关注地区是哪些(疫情重点管控地区和重点关注地区有哪些)

疫情重点关注地区是哪些(疫情重点管控地区和重点关注地区有哪些)

重点疫区都有哪些省份 湖北省作为重点疫区:作为疫情的发源地,湖北省尤其是武汉市在疫情期间面临着极大的挑战。随着疫情的扩散...

  • 生活常识
  • 2026-02-01
  • 阅读 37
【都有那些地区疫情解禁了,哪个城市疫情解除了】

【都有那些地区疫情解禁了,哪个城市疫情解除了】

今日或宣布解禁(5.25 今日(5月25日)日本部分地区存在解禁可能,但最终是否解禁需以官方正式消息为准,近来尚未明确...

  • 生活常识
  • 2026-02-01
  • 阅读 45
【什么地区容易发生疫情,什么地方的疫情比较严重】

【什么地区容易发生疫情,什么地方的疫情比较严重】

中国疫情最严重的三个省 〖壹〗、疫情最严重的三个省是湖北省、广东省和河南省。湖北省是疫情爆发的中心地带,尤其是武汉市。这...

  • 生活常识
  • 2026-02-01
  • 阅读 36
【合肥无疫情地区查询系统,合肥疫情无症状感染者】

【合肥无疫情地区查询系统,合肥疫情无症状感染者】

合肥市庐江县有没有疫情 没有。通过查询合肥市庐江县当地疫情了解到,合肥市庐江县没有疫情。截止到2022年12月7日,合肥...

  • 生活常识
  • 2026-02-01
  • 阅读 36
无疫情地区返鲁政策(返鲁需要隔离吗)

无疫情地区返鲁政策(返鲁需要隔离吗)

五一还能出行吗?各地最新防疫政策一图速览 〖壹〗、中高风险地区所属县来(返)昌人员实施“7+7”管控(7天集中隔离+7天...

  • 生活常识
  • 2026-02-01
  • 阅读 36
台湾地区最新今日疫情(台湾最新疫情今天)

台湾地区最新今日疫情(台湾最新疫情今天)

台积电1名工程师确认感染新冠,“缺芯”现状或加剧 〖壹〗、台积电1名工程师确诊感染新冠,近来事件不影响公司营运,但台湾地...

  • 生活常识
  • 2026-02-01
  • 阅读 37
  • 首
  • <
  • 80
  • 81
  • 82
  • 83
  • 84
  • 85
  • 86
  • 87
  • 88
  • 89
  • >
  • 尾

热门文章

  • 拼多多疫情地区调整公告/拼多多疫情停发快递了
    拼多多疫情地区调整公告/拼多多疫情停发快递了
    2026-02-02
  • 遵义地区疫情限行通知(遵义疫情控制了吗)
    遵义地区疫情限行通知(遵义疫情控制了吗)
    2026-02-02
  • 淘宝疫情不能发货地区/淘宝疫情地区设置不发货
    淘宝疫情不能发货地区/淘宝疫情地区设置不发货
    2026-02-01
  • 【疫情防控红黄地区,疫情红区黄区是什么意思】
    【疫情防控红黄地区,疫情红区黄区是什么意思】
    2026-02-02
  • 【日本疫情发生地区,日本疫情发展时间表】
    【日本疫情发生地区,日本疫情发展时间表】
    2026-01-31

最新文章

  • 怎样查询地区疫情的等级(如何查询疫区级别)

  • 【孟加拉那个地区疫情严重,孟加拉那个地区疫情严重吗】

  • 茌平疫情风险地区查询(茌平疫情风险地区查询最新)

  • 一直有疫情地区(地方有疫情)

  • 新疆无疫情地区解封通知/新疆最新解封通知

随机文章 换一换

  • 杭州近来疫情地区分布/杭州疫情2020在哪几个区
    杭州近来疫情地区分布/杭州疫情2020在哪几个区
    2026-04-17
  • 公主岭地区疫情通知/公主岭疫情防控最新通知
    公主岭地区疫情通知/公主岭疫情防控最新通知
    2026-04-11
  • 疫情地区最新情况查询/疫情地区最新情况查询今天
    疫情地区最新情况查询/疫情地区最新情况查询今天
    2026-04-10
  • 疫情蔓延省份有哪些地区/疫情蔓延到了哪几个省市
    疫情蔓延省份有哪些地区/疫情蔓延到了哪几个省市
    2026-04-12
  • 【甘肃疫情在哪些地区严重,甘肃那边疫情严重吗】
    【甘肃疫情在哪些地区严重,甘肃那边疫情严重吗】
    2026-04-14
我们是一个中立的游戏资讯网站,分享独立的游戏体验和测评,本站禁止发黄赌毒,如发现全部删除,有发现者可向站长举报
© 泰丰号2026 版权所有 . Powered By Z-BlogPHP . 浙ICP备17008854号-2