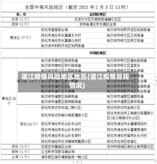
湛江疫情风险地区地图(湛江疫情管控情况)
中国哪个省的疫情最严重?
〖壹〗 、问责背景:国务院办公厅督查室针对辽宁、安徽、湖南三省非洲猪瘟疫情集中连片发生 、小范围流行的情况发出督办函 ,要求对查实问题严肃追责。截至2018年12月31日,全国23个省级行政区暴发非洲猪瘟疫情,其中上述三省疫情数量比较多 ,辽宁更是中国首例疫情报告地及疫情最严重省份 。

〖贰〗、但公开信息未明确指出具体哪些省份或哪个省份的流感病例数量比较多。截至2025年11月30日的监测数据显示,全国共报告1541起流感样病例暴发疫情。在发热门诊有流感症状的患者中,最终确诊流感的比例,南方省份为45% ,北方省份为41%,南北方的流行水平较为接近 。

〖叁〗、中国最严重的疫情是新型冠状病毒肺炎疫情,且疫情初期最为严重的地区是湖北省武汉市。以下是关于此疫情在中国最严重地区的详细说明:首次爆发地:新型冠状病毒肺炎疫情自2020年初在中国湖北省武汉市首次爆发 ,并迅速蔓延至全国各地及全球范围。
〖肆〗、西安疫情现状 规模与特点:西安疫情是我国自武汉以来,在超大城市中发生的病例数比较多 、规模最大的一次本土疫情,发病数达1800例以上。疫情呈现点多、面广、社区传播和聚集性疫情多种形式并发 ,上升势头凶猛的特点 。
湛江疫情分布在哪个市区
〖壹〗 、湛江疫情分布在廉江市区。通过查询相关公开信息显示截止于12月5日,湛江地区防疫要求。7天内有本土病例报告的地级市旅居史人员,来穗后实施三天三检 ,引导在第7天各开展一次核酸检测,并做好健康监测 。高风险区所在城市来穗人员实施三天三检,期间居家健康监测 ,引导在第7天各开展一次核酸检测,并做好健康监测。
〖贰〗、025年8月25日至31日期间,广东省报告登革热本地病例的城市包括:广州、深圳 、潮州、佛山、中山 、汕头、湛江、云浮 、珠海、东莞、江门、河源 、惠州、汕尾、阳江 、茂名、肇庆、清远和揭阳。
〖叁〗 、广东基孔肯雅热疫情主要分布在佛山、广州、中山 、东莞、珠海、河源 、江门、阳江、肇庆、清远 、深圳和湛江等地 。佛山是广东基孔肯雅热疫情较为严重的地区之一,其中:顺德区的乐从镇、北滘镇、陈村镇等地均有病例报告 ,且病例数量相对较多。
〖肆〗 、广东省基孔肯雅热病例数量主要集中在佛山、广州和江门等地,不同时间段疫情分布差异明显。
〖伍〗、2025年8月疫情分布 根据广东省疾控局2025年8月17-23日通报,全省新增336例本土病例 ,主要分布在佛山 、广州、湛江、潮州 、深圳、河源、惠州 、东莞8个地级市,其中佛山与广州作为珠三角核心城市,病例数量占当周期内总新增量近四成 。
〖陆〗、截至3月21日24时 ,广东省新增新冠肺炎确诊病例8例,其中广州出现首例境外输入关联本地病例。以下是详细情况:新增病例分布与类型 深圳:新增3例,均为境外输入(英国、泰国、西班牙各1例)。广州:新增3例 ,其中2例为境外输入(菲律宾 、土耳其各1例),1例为境外输入关联本地病例 。
广东湛江是低风险地区吗,广东湛江属于高风险地区吗
广东湛江近来存在中高风险地区,大部分地区为低风险地区。以下是详细解低风险地区情况:根据国家卫建委的相关规定 ,中高风险区所在县(市、区、旗)的其他地区被划为低风险区。在湛江市,虽然部分地区被划定为高风险区和中风险区,但湛江市未被整体划定为高风险或中风险地区,因此湛江的大部分地区属于低风险地区。
广东新冠肺炎风险等级划分标准低风险地区:以县市区作为划分单位 ,当某个县市区没有确诊病例,或者连续14天都没有新增确诊病例时,该地区被划分为低风险地区 。中风险地区:满足以下两个条件之一的县市区被划分为中风险地区。
属于。通过查询广东湛江地区疫情防控公告了解到 ,经核实截止至2022年12月16日,该地区内没有出现新增病例,因此是属于低风险地区 。广东 ,简称粤,中华人民共和国省级行政区,省会广州。
截止2022-08-2709:10:01最新数据显示 ,惠州地区近来没有低风险地区。解除标准:高风险地区:连续7天没有新增感染者,且第7天风险区内所有人员核酸筛查均为阴性,改为中风险区;连续3天无新增感染者再降为低风险区域 。
可以。截止到2022年8月28日 ,雷州属于低风险地区,湛江属于低风险地区,根据湛江疫情防控规定,万达等商场依旧运营 ,中高风险地区进入湛江需要进行七天居家隔离,低风险地区进入湛江需要做三次核酸即可。
乌鲁木齐市隔离政策:近14天内有广东省广州市 、深圳市、茂名市、佛山 、湛江市、浙江温州市旅居史的游客落地后需隔离 。

湛江麻章疫情风险等级
〖壹〗、湛江市全域中高风险区已解除。截止当前9月12日,新增本土确诊病例0例 ,新增无症状1例。
〖贰〗 、从深圳转学回湛江市麻章区不需要隔离 。低风险地区,不需要隔离,仅仅需要核酸检测证明啦!但是如果是中高风险或者当地没有发布疫情解除的相关公告的话去外地还是要被集中隔离或者居家隔离的。
〖叁〗、疫情影响。经湛江市疫情防控查询了解到 ,截止11月6日,麻章区新增2个确诊病例,受疫情影响导致南通路(瑞云南路至疏港大道段)新建工程未开工 ,具体开工日期需等待麻章区政府通告。
〖肆〗、需要 。通过查询相关资料显示,湛江麻章品胜天鹅湖也是需要做核酸,做核酸检测是为了判断受检者是否受到某些病毒感染。比如时下正流行的新冠病毒 ,做新冠病毒核酸检测就是为了发现受检者是否被新冠病毒感染,以及时的发现患者,给与积极治疗,进一步控制疫情。
〖伍〗 、截止2022-08-2709:10:01最新数据显示 ,惠州地区近来没有低风险地区 。解除标准:高风险地区:连续7天没有新增感染者,且第7天风险区内所有人员核酸筛查均为阴性,改为中风险区;连续3天无新增感染者再降为低风险区域。
〖陆〗、湛江霞山8月11日需要做核酸。根据8月10日湛江各区疫情防控部门的通知 ,8月11日赤坎区和麻章区将进行第四轮全员核酸,霞山区进行第五轮核酸检测,经开区进行第七轮全员核酸 ,坡头区则进行第一轮全员核酸 。
发表评论