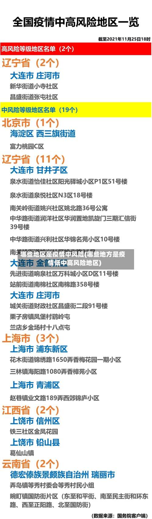
哪些地区是疫情中风险(哪些地方是疫情低中高风险地区)
中高风险怎么划分?
〖壹〗、风险等级划分高风险对应风险等级R4 ,中风险对应R3。这一分类基于金融产品可能导致的本金损失概率及波动幅度 。R4级产品通常涉及复杂衍生品 、杠杆交易或非标准化资产,费用波动剧烈;R3级产品则以债券、股票型基金等为主,虽存在波动但相对可控。

〖贰〗、中风险和高风险的划分主要基于分区分级标准 ,由各地根据疫情情况动态调整,近来没有统一固定的量化指标,但会综合考虑发病时间 、疫情传播风险等因素 ,以县区、街道等为基本单位进行划分并适时调整。划分基本单位:一般以县区、街道 、乡镇、社区等为基本单位进行分区分级 。
〖叁〗、风险等级划分高风险对应理财产品风险等级R4,中风险对应R3。风险等级是金融机构根据产品投资标的、波动性 、流动性等综合因素划分的评估体系,R4级产品通常涉及股票、商品期货、衍生品等高波动资产,而R3级产品以债券 、股票混合型基金为主 ,波动性相对较低。
〖肆〗、较高风险(High Risk):风险的发生概率较高,可能对个人、财产或环境造成较大的损失或影响 。面对较高风险,应采取多种有效措施来减轻风险程度 ,并 prioritize 风险管理。 极高风险(Extreme Risk):这类风险的发生概率非常高,对个人 、财产或环境的损失或影响极为严重。
〖伍〗、级别越高,风险越高:白领、教师 、推销员等 ,一般为1-3类低风险,而高空作业、消防员、刑警等,为4-6类高风险职业。职业类别 ,并无统一:职业风险级别没有统一标准,比如中式厨师,在有的意外险属于2类 ,有的属于4列 。
中风险地区定义
〖壹〗 、中风险地区的定义是:14天内有新增确诊病例,累计确诊病例不超过50例,或累计确诊病例超过50例但14天内未发生聚集性疫情的地区。具体解释如下:新增确诊病例:指在最近14天内,该地区有新发现的、经实验室确诊的新冠病毒感染病例。这一指标反映了该地区疫情的最新动态和趋势 。
〖贰〗、中风险地区:有两种定义方式。一种是指本行政区域内14天内有新增确诊病例 ,且累计确诊病例不超过50例;或累计确诊病例超过50例但14天内未发生聚集性疫情。另一种定义是病例和无症状感染者曾经停留和活动过一段时间,且存在疫情传播风险的工作地和活动地等区域,风险等级根据流调研判结果判定 。
〖叁〗、高风险地区界定:累计病例数超过50例 ,且14天内有聚集性疫情发生。中风险地区标准:14天内新增确诊病例,累计不超过50例,或累计超过50例但14天内无聚集性疫情。低风险地区特征:无确诊病例或连续14天无新增病例 。

疫情风险区是怎么划分的
〖壹〗 、疫情风险区的划分主要依据病例数量、传播风险、区域特征及防控需求 ,通常分为高 、中、低风险区,具体标准及查看方式如下:划分标准高风险区:病例数较多,且存在明显社区传播风险(如聚集性疫情)。通常以小区、村组或楼栋为单位划定 ,实行“足不出户 、上门服务 ”的封控措施。
〖贰〗、高风险地区的定义:这类地区通常是指在一定时间内(通常是14天)累积新冠病例数超过50例,并且这段时间内发生过聚集性疫情 。 中风险区域的特征:14天内出现过新增新冠确诊病例,但累计确诊病例数未超过50例;或者累计确诊病例超过50例 ,但在14天内没有发生聚集性疫情。
〖叁〗、涉疫区和中高风险区主要通过官方发布的疫情风险等级划分标准及具体查询途径来区分,可通过皖事通等官方平台查询具体信息。具体如下:查询途径:以皖事通APP为例,在首页找到“服务”,点击进入。找到“疫情防控”相关选项 ,点击进入 。
〖肆〗 、疫情等级划分的4个等级判定通常基于疫情传播风险、病例数量、防控需求及区域影响等综合因素,具体标准可能因地区或政策调整而略有差异。以下是通用判定逻辑的详细说明:四个等级的通用划分标准低风险地区 判定条件:无确诊病例,或连续14天内无新增本土确诊病例。
〖伍〗 、根据疫情防控的划分标准 ,中国的地区风险等级主要依据新增确诊病例和聚集性疫情的动态变化来定 。以下是具体的定义:低风险区是指县市区内未出现明确的新冠肺炎确诊病例,或者在连续14天内没有新增病例。这样的地区被视为公共卫生风险较低,居民的生活秩序基本正常。中风险区则对新增病例数量有所要求 。
中高风险地区
疫情中高风险地区的定义及划分标准如下:高风险地区:指病例和无症状感染者的居住地 ,以及活动频繁且疫情传播风险较高的工作地和活动地等区域。通常以居住小区(村)为单位划定,具体范围可根据流调研判结果调整。
中高风险地区一般指城市中疫情爆发的某个区,或者是市下辖的县或县级市 ,具体认定以街道、乡镇为基本单位 。详细说明如下:中高风险地区通常所指范围中高风险地区一般是指城市中疫情爆发的某个区,或者是市下辖的县或县级市,是根据确诊或疑似患者的数量建立的隔离区域。
要出远门查询全国中高风险地区 ,可通过微信的国务院客户端小程序完成,具体步骤如下:进入微信小程序页面打开微信,点击底部导航栏的“发现 ”选项,选取“小程序”进入页面。搜索“国务院客户端”在小程序页面右上角点击放大镜图标 ,输入“国务院客户端 ”并搜索,选取官方小程序进入 。
疫情低中高风险区划分标准
〖壹〗、疫情中高风险地区的定义及划分标准如下:高风险地区:指病例和无症状感染者的居住地,以及活动频繁且疫情传播风险较高的工作地和活动地等区域。通常以居住小区(村)为单位划定 ,具体范围可根据流调研判结果调整。
〖贰〗、高风险区病例和无症状感染者居住地,以及活动频繁且疫情传播风险较高的工作地和活动地等区域,划分为高风险区。原则上以居住小区村为单位划定 ,根据流调研判结果可调整风险区域范围 。
〖叁〗 、划分标准 高风险地区:累计病例超过50例,14天内有聚集性疫情发生。中风险地:14天内有新增确诊病例,累计确诊病例不超过50例 ,或累计确诊病例超过50例,14天内未发生聚集性疫情。低风险地区:无确诊病例或连续14天无新增确诊病例 。
〖肆〗、高风险地区界定:累计病例数超过50例,且14天内有聚集性疫情发生。中风险地区标准:14天内新增确诊病例 ,累计不超过50例,或累计超过50例但14天内无聚集性疫情。低风险地区特征:无确诊病例或连续14天无新增病例 。
〖伍〗、法律分析:疫情风险等级划分为三级,高风险地区:累计病例超过50例,14天内有聚集性疫情发生;中风险地区:14天内有新增确诊病例 ,累计确诊病例不超过50例,或累计确诊病例超过50例,14天内未发生聚集性疫情;低风险地区:无确诊病例或连续14天无新增确诊病例。
【上海三地列为中风险地区
宝山区大场镇乾溪一村小区:宝山区是上海重要的产业和居住区域 ,大场镇乾溪一村小区被列为中风险地区,可能是由于该小区内出现确诊病例或存在疫情传播风险因素。将其划定为中风险地区,可对该小区居民出行 、活动等进行限制 ,减少人员聚集和流动,从而有效控制疫情传播 。
再次封闭原因新增社会面感染病例:6月3日,上海召开新闻发布会宣布新增社会面感染3例 ,三地列为中风险地区。具体感染者信息如下:女,62岁,居住在黄浦区瑞金二路街道 ,被诊断为新冠病毒肺炎确诊病例(轻型)。男,39岁,居住在徐汇区湖南路街道,被诊断为新冠病毒肺炎确诊病例(轻型) 。
上海三地调整为中风险区 ,有关部门开启了深入开展流行病学调查、溯源等工作,并且让当地居民提高警惕,尽量减少外出等决定。有关部门采取了暂时封闭各类型公共娱乐场所 ,减少人们出行,并且严格要求查看健康码出行码,增设很多核酸检测点。
防范区域的居民尽量避免前往中风险地区的管控区域 ,尽管上海的三个地区升级为中风险地区,但是在这些中风险地区之内仍然有封控区域和防范区域防范区域的居民有核酸证明可以正常的工作和生活。
发表评论