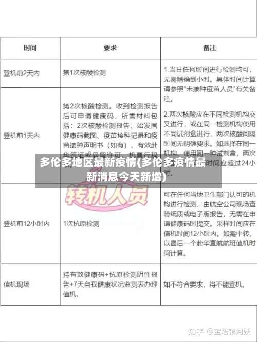
多伦多地区最新疫情(多伦多疫情最新消息今天新增)
福特放话:很快决定是否解封多伦多!
福特将很快决定是否解封多伦多 安大略省省长福特在今日的记者会上表示,将“很快”做出决定 ,是否可以放宽该省疫情热点地区的限制,这其中包括多伦多市。

多伦多计划有序解封,市长强调公众配合多伦多市长庄德利表示,尽管安省省长宣布紧急状态延长28天至5月12日 ,但多伦多正在制定“恢复计划 ”,涵盖商业 、娱乐设施及公共活动的有序重启 。他强调,解封时间需完全遵循公共卫生官员建议 ,并呼吁公众保持耐心,继续遵守居家隔离和社交距离规定,以加速解封进程。
多伦多华人母亲李女士控诉儿童服务机构(CAS)为获取经费虐待其女儿 ,母女历经35个月抗争后案子关闭,现计划向福特省长及安省政府调查组反映情况。事件起因:2022年1月24日晚,李女士因胸口疼痛拨打911急救 ,家中仅留年迈且不会英语的母亲和12岁女儿。
安省政府为表彰多伦多在2023年住房目标达成中的出色表现,向其提供了14亿加元的资金拨款,具体信息如下:背景与目标设定:安省省长道格·福特政府于2022年为省内众多大城市制定了住房目标 ,其中为多伦多设定了到2031年需建造285,000套住房的长期目标 。
市提名移民项目又来了!疫情也无法阻挡加拿大欢迎新移民的热情!_百度...
〖壹〗、市提名移民项目(Municipal Nominee Program,MNP)是加拿大为促进较小城市经济发展、平衡全国人口格局而推出的移民计划,旨在让城镇根据自身劳动力市场需求挑选适合的移民 ,吸引新移民到劳动力稀缺地区定居。
〖贰〗、疫情期间移民政策保持稳定加拿大在疫情期间未停止接收新移民,移民项目仍保持高频邀请和有序审理。例如,EE通道(联邦技术移民)虽因配额“吃紧”导致筛选分数线波动(如跌至452分) ,但整体配额未明显增加,而申请人数持续增长,未来获邀分数降低空间有限 。这体现了加拿大在疫情下维持移民政策连续性的决心。
〖叁〗 、配额增长:加拿大政府计划通过省提名项目吸纳更多新移民 ,具体目标为:2022年:80,000名新移民;2024年:90,000名新移民。这一增长趋势表明 ,省提名项目将成为未来移民配额扩张的主要渠道 。
〖肆〗、加拿大移民政策:加拿大一直积极欢迎移民,并将其视为国家发展的重要一环。在之前的三年百万计划中,加拿大预计接受大量新移民。尽管疫情对全球产生了广泛影响 ,但加拿大仍在极力为新移民的到来做出努力 。各省对于新移民都趋之若鹜,因此省提名雇主担保类别申请人会是加拿大移民局的重点关注群体。

多伦多宣布终结777天紧急状态!疫情期间离开的人,都在回来的路上!_百度...
多伦多市长庄德利于周一上午宣布结束为期777天的市紧急状态,标志着城市向正常状态进一步回归。同时,疫情期间离开多伦多的人正逐步返回 ,推动市中心公寓需求和租金上涨 。此外,安省面临劳动力短缺,正推动增加移民配额以支持经济发展。
幸运的是 ,经过一个仰慕她的徳裔生物学家在各界奔走呼吁,美国终于同意用人质换回绍特。绍特脱离苦海后,被那个四处奔走解救自己的男人所打动 ,于是二人终于走到了一起。又过了一段时间,绍特每天享受着丈夫无微不至的关怀,两人幸福的生活在一起 。
...安大略省学生将统一接受COVID-19测试!多伦多从11月26日开始!_百度...
〖壹〗、安大略省将对COVID-19热点地区在校学生统一开展无症状核酸检测 ,多伦多等地区自11月26日起逐步实施,旨在降低校内传播风险并定位高发区域。政策背景与目的安大略省基于卫生部首席医疗官的建议,决定对热点地区在校学生开展无症状核酸检测。核心目标是识别校内潜在传播链 ,定位确诊率高的区域,并降低病毒扩散风险 。
〖贰〗 、下个月大学即将开学,安大略省的学校将实施更为严格的COVID-19疫苗政策。多所知名大学已明确表示,未接种疫苗的学生和教职员工 ,如果没有有效的医疗或人权豁免,将无法进入校园。
〖叁〗、从9月26日开始,所有18岁及以上的安大略居民都将有资格接受注射 。9月26日之前 ,优先人群之外的人的加强针注射预约将暂停。魁北克省:Moderna的二价疫苗从上周开始供应,近来只提供给30岁及以上的人。
〖肆〗、BC省于4月8日起取消疫苗卡规定,进入室内活动场所不再强制要求提供COVID-19免疫证明 ,但企业可自行选取是否继续要求,且联邦规定的旅行(如乘坐飞机)仍需疫苗证明 。
多伦多计划解封!安省将迎拐点!加拿大七省无新增!
加拿大疫情出现积极信号,多省无新增 ,安省或迎拐点,多伦多计划解封但需谨慎,经济重启仍需等待数周。
加拿大安省将于2021年6月30日(下周三)提前进入第二阶段解封 ,涵盖以下14项全面放宽措施:社交聚会与公共活动户外社交聚会:公共活动人数上限扩大至25人。室内社交聚会:公共活动人数上限为5人 。零售业重启必需品商店:容量限制为50%。非必需品商店:容量限制为25%。
后续计划:多伦多市卫生委员会将于5月16日投票表决一项动议,拟将疫苗接种计划转为永久性项目,具体实施取决于安省提供的额外资金支持。疫情期间离开的人正在返回疫情初期的迁移趋势:疫情暴发后,多伦多金融区办公楼关闭 ,部分居民搬离市中心,选取远程办公或移居小镇 。
安省新增148例!创1个多月新高!加拿大旅行禁令再延长一个月
安省今日新增148例新冠肺炎确诊病例,创下自7月24日以来一个多月的新高。过去9天中 ,有8天单日新增超过百例,疫情反弹趋势明显。主要地区新增情况:多伦多市:新增41例(较前日增加13例)皮尔区:新增32例(较前日增加5例)渥太华:新增20例温莎:新增19例以上四个地区累计新增112例,占全安省新增病例的四分之三 。
CICNEWS预测加拿大很有可能在7月取消入境旅行限令。这一预测并非空穴来风 ,从6月的移民趋势和相关政策上可初见端倪,具体如下:联邦移民EE发放ITA数稳定增长从今年3月到现在,联邦移民局快速通道(Express Entry)移民审理系统长期保持筛选和邀请候选人的正常频率。
安省将暂时禁止世界学生前往该省 ,但尚未明确政策生效时间与限制时长 。具体信息如下:政策背景与原因当地时间4月29日,加拿大总理贾斯廷·特鲁多与各省领导会晤后宣布此决定。
BC省取消疫苗卡规定的具体内容取消时间与范围:自4月8日起,BC省正式取消疫苗卡规定 ,民众进入餐馆 、酒吧、健身房、游泳池等室内活动场所时,无需再出示COVID-19免疫证明。不过,企业仍保留自主权,可根据自身情况决定是否继续要求顾客提供疫苗证明 。
加拿大将再次出台旅行限制 ,联邦建议暂停非必要旅行 随着加拿大新增确诊病例的持续增加,特别是Omicron变种病例的急速攀升,加拿大联邦政府今日再次宣布:建议加拿大人不要在未来一个月进行不必要的出国旅行。
发表评论