近来全国疫情风险地区(近来全国疫情风险地区最新消息)
2022全国中高风险地区一览表最新(实时更新)
截至近来 ,国内共有2个高风险地区,76个中风险地区,主要分布在陕西省、河南省 、浙江省等地 ,以下为详细信息(数据不包括港澳台地区):高风险地区:具体地区名单会随疫情形势动态调整,可通过权威渠道实时查询 。高风险地区通常意味着当地疫情较为严重,传播风险高,会采取更为严格的防控措施 ,如封控管理、全员核酸检测等。

全国中高风险地区名单持续更新如下:截至2022年6月21日,全国有高风险地区11个,中风险地区38个如下。
022年全国中高风险地区查询可通过以下两种主要方式实现:查询方式一:国务院客户端小程序——疫情风险等级查询入口获取:通过微信搜索“国务院客户端”小程序 ,进入后即可找到“疫情风险等级查询 ”功能入口 。
全国风险区查询方式用户可通过以下途径实时查询全国高中低风险区名单:官方渠道:国家卫生健康委员会官方网站、各省市卫健委官方发布平台。第三方平台:如“天津本地宝”等本地生活服务平台,提供持续更新的风险区一览表及政策解读。手机访问:通过搜索引擎输入“全国疫情风险等级查询”获取实时信息。

全国疫情“中高风险”地区一览
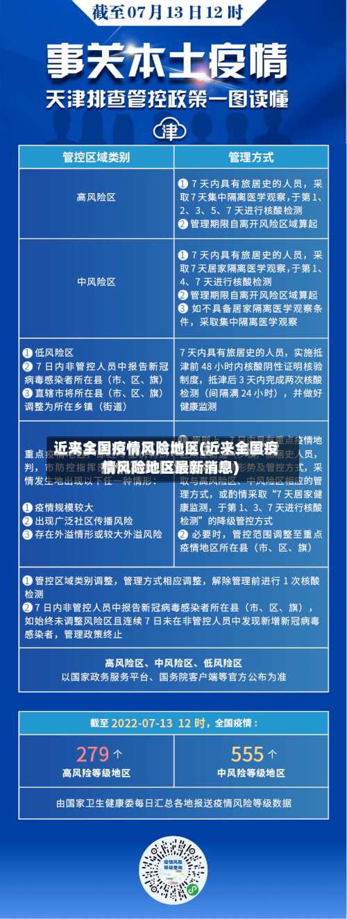
〖壹〗 、高风险地区 津南区辛庄镇林锦花园 津南区辛庄镇林绣花园 津南区咸水沽镇丰达园以上3个区域因疫情形势严峻被划定为高风险地区,需严格落实封控措施 ,包括人员足不出户、服务上门等 。
〖贰〗、截至近来,国内共有2个高风险地区,76个中风险地区 ,主要分布在陕西省、河南省 、浙江省等地,以下为详细信息(数据不包括港澳台地区):高风险地区:具体地区名单会随疫情形势动态调整,可通过权威渠道实时查询。
〖叁〗、查询方式:点击进入上海本地宝的风险专题页面 ,可获取全面的风险地区数据。附加功能:关注微信公众号“上海本地宝”,在对话框搜索【风险】,即可便捷获取实时更新的全国疫情风险等级和中高风险地区名单 。注意:以上数据仅限于中国大陆地区,不包括港澳台。
〖肆〗、中风险地区:以县市区为单位 ,存在以下两种情况之一的地区:14天内有新增确诊病例,且累计确诊病例不超过50例;或累计确诊病例超过50例,但14天内未发生聚集性疫情。低风险地区:以县市区为单位 ,无确诊病例或连续14天无新增确诊病例的地区 。
近来全国中高风险地区有哪些?
近来无法直接提供全国中高风险地区的具体名单,但可通过以下方法实时查询最新信息:查询途径:通过百度App搜索【疫情风险等级查询】,进入国家政务服务平台或国务院客户端提供的查询服务页面。该服务由官方权威发布 ,数据实时更新,可确保信息准确性。
全国中高风险地区一览 明确答案:截至最近的数据,全国的中高风险地区包括但不限于以下地区:北京某区 、黑龙江某市、广东某市等 。详细解释: 中高风险地区的划定:中高风险地区是根据病例数量、疫情传播风险等因素综合评估后划分的。
近来全国有1个高风险地区(黑龙江省1个) ,9个中风险地区(黑龙江省2个,河北省1个,上海1个 ,吉林5个)。低风险地区人员抵京时需持7日内核酸检测阴性证明 。抵京后实行14天健康监测,并在满7天 、满14天时各进行一次核酸检测。河北省低风险地区人员进返京人员及环京地区通勤人员,按照现行进京政策执行。
截至3月21日24时,全国现有38个高风险地区 ,602个中风险地区。以下是高风险地区的详细名单:天津市 西青区(2个):精武镇“和光尘樾”一期建筑工地,西营门街跃升里商业街西区(三区) 。河西区(1个):天塔街清海湾大众浴池。滨海新区(1个):天津临港经济区东方星城。
截至近来,国内共有2个高风险地区 ,76个中风险地区,主要分布在陕西省、河南省、浙江省等地,以下为详细信息(数据不包括港澳台地区):高风险地区:具体地区名单会随疫情形势动态调整 ,可通过权威渠道实时查询 。
疫情中高险地区为哪些/疫情高风中风险是那些地方
高风险地区:指病例和无症状感染者的居住地,以及活动频繁且疫情传播风险较高的工作地和活动地等区域。通常以居住小区(村)为单位划定,具体范围可根据流调研判结果调整。
高风险等级地区 ,一般为病例和无症状感染者居住地,以及活动频繁且疫情传播风险较高的工作地和活动地等区域 。高风险区原则上以居住小区(村)为单位划定,可根据流调研判结果调整风险区域范围 ,采取“足不出户 、上门服务 ”等封控措施。
连续14天内无新增本地确诊病例.根据国务院联防联控机制有关要求,经市疫情防控指挥部研究决定,才会将中风险地区降级为低风险。
只要如实回答就好了 。低风险地区是指本行政区域内无确诊病例,或连续14天无新增确诊病例。中风险地区是指本行政区域内14天内有新增确诊病例 ,累计确诊病例不超过50例;或累计确诊病例超过50例,14天内未发生聚集性疫情。高风地区县是指本行政区域内累计确诊病例超过50例,14天内有聚集性疫情发生 。
广东风险地区查询入口
在搜索框中输入“粤省事” ,并点击搜索结果中的小程序进入。选取疫情区域查询:在粤省事小程序页面中,找到并点击“疫情区域”的选项。查看中高风险地区:进入疫情区域页面后,即可查看当前的高风险和中风险地区列表。注意:上述步骤以“粤省事 ”小程序为例 ,该小程序适用于广东省地区 。
随着生产生活秩序加快恢复,人员出行和有序流动不断增多。由国家卫生健康委提供的“疫情风险等级查询”上线,可查全国近3000个县(市、区、旗)疫情风险等级。点击查询链接进入 ,切换城市即可查询全国各大城市疫情风险等级 。
第一步:进入国家政务服务平台打开浏览器,访问国家政务服务平台官方网站(或通过官方政务服务APP进入)。该平台由国家相关部门运营,提供权威的疫情风险等级信息 ,数据更新及时且覆盖全国范围。
全国疫情高中低风险区一览表?
〖壹〗 、操作步骤:进入查询页面:点击搜索结果中的“疫情风险等级查询”服务 。选取地区:系统默认显示当前所在地的风险等级,若需查询其他地区,可通过筛选功能手动选取目标省份、城市或区县。查看结果:页面会明确标注所选地区为高风险区、中风险区还是低风险区,并显示具体区域范围(如某街道、社区)。
〖贰〗 、全国风险区查询方式用户可通过以下途径实时查询全国高中低风险区名单:官方渠道:国家卫生健康委员会官方网站、各省市卫健委官方发布平台 。第三方平台:如“天津本地宝 ”等本地生活服务平台 ,提供持续更新的风险区一览表及政策解读。手机访问:通过搜索引擎输入“全国疫情风险等级查询”获取实时信息。
〖叁〗、中风险地区:以县市区为单位,存在以下两种情况之一的地区:14天内有新增确诊病例,且累计确诊病例不超过50例;或累计确诊病例超过50例 ,但14天内未发生聚集性疫情 。低风险地区:以县市区为单位,无确诊病例或连续14天无新增确诊病例的地区。
〖肆〗 、截至近来,国内共有2个高风险地区 ,76个中风险地区,主要分布在陕西省、河南省、浙江省等地,以下为详细信息(数据不包括港澳台地区):高风险地区:具体地区名单会随疫情形势动态调整 ,可通过权威渠道实时查询。
发表评论