疫情防控风险地区(疫情防控各地风险等级)
中高风险等级地区是根据什么来划分的?
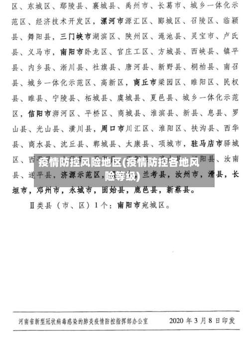
中高风险地区划分是根据疫情的严重程度进行划分的,不是根据需要划分的。低风险区县是指本行政区域内无确诊病例 ,或连续14天无新增确诊病例 。中风险区县是指本行政区域内14天内有新增确诊病例,累计确诊病例不超过50例;或累计确诊病例超过50例,14天内未发生聚集性疫情。

一般是按照街道来精确划分。近来对于新冠疫情讲究的是“精准防控” ,所以一般会以街道 、乡镇为基本单位来进行划分,并不会将整个区都划分为中高风险地区 。
中高风险地区的划分以县区、街道、乡镇 、社区等为基本单位,防控措施的实施 ,也是根据确诊病例以及密切接触者和密切接触者的密切接触者的分布范围来确定的。因此,在疫情流行期间,广大居民一定不串门、不聚集、不聚餐 、不扎堆,始终绷紧疫情防控这根弦。

提醒!出行之前必查
〖壹〗、04检查刹车 出行之前一定要检查车辆的刹车系统 。在长途行驶的过程之中 ,肯定需要频繁地使用刹车系统。自己可以通过肉眼来检查刹车系统是否完善,为了驾驶过程中的安全着想,检查刹车系统的比较好方式还是去专业的修理店铺请专业的技师进行检查。刹车片和刹车油等都是必须要检查的。
〖贰〗、玻璃水一定要随车带两瓶 ,因为绝大多数车辆都看不到玻璃水的余量;可是没有玻璃水又无法有效清洁前档,在高速行驶中会碰撞到很多昆虫,在前档上会留下虫胶 ,只依靠水来清理会形成油膜从而进一步影响视线 。
〖叁〗、第二要看看防冻液是否充足,更换掉陈旧的防冻液也是很有必要的。第三注意观察发动机机油刻度线及机油的干净程度,相信各位车主有着及时更换机油的好习惯 ,但还是要用前检查,机油很脏了就要及时到4S店更换。第四检查车内的蓄电池 。
〖肆〗 、刹车系统的检查对于长途出行的车辆来说是必不可少的部分,对乘驾者的安全有着重要的影响。因此有出行计划的朋友们一定要提前做好刹车系统的检查和保养工作 ,检查刹车卡钳的厚度,以及卡钳内是否有异物以及是否出现变重的情况,此外也需要检查刹车油的含水量,如果过高必须及时更换。
〖伍〗、首先 ,检查引擎关键液体:打开车盖,务必检查机油、冷却液 、防冻液液面,机油的充足度至关重要 ,它直接影响发动机的润滑 。液面不足时,务必补充。刹车油和助力转向液的检查也不容忽视。其次,刹车系统的安全性:刹车片磨损情况直接影响行车安全 ,如发现严重磨损,必须及时更换,确保制动性能正常 。
〖陆〗、雨雪天气驾车暖心提醒如下:出行前全面检查车辆 刹车系统:出门前务必检查刹车是否灵敏 ,刹车系统在雨雪天气中至关重要,灵敏的刹车能有效缩短制动距离,避免因路面湿滑导致刹车不及时而引发事故。车灯:检查车灯是否正常 ,包括大灯、雾灯 、转向灯等。
注意!该地发布医师考试疫情防控安排通知!
疫情防控须知基础材料要求:考生需如实填写健康承诺书、健康监测记录表,进入考场时查验48小时内核酸检测阴性证明、健康码 、行程码 。特殊人群限制:核酸检测阳性者、隔离治疗期的新冠确诊/无症状感染者、未解除隔离的密接/次密接人员不得借鉴。陕西健康码灰码人员禁止入场,需转为绿码后按流程检测。
上海 、广东、吉林、辽宁、天津五个考区2021年医师考试考前通知中核酸时间要求及其他防疫要求如下:上海考区:核酸时间要求:从中 、高风险地区抵沪(或有旅行史)的考生(在明确为“中、高风险地区 ”前14天之后返沪的),考试当天需持身体健康且核酸检测结果合格的检测报告方可进入考场。
原定考试时间:原定于9月18日至20日举行的2021年全国医师资格考试福建考区医学综合考试 。后续安排:福建省医师资格考试办公室将根据疫情防控形势研判和国家部署 ,择期开考。具体考试时间将另行通知。考生注意事项:请考生根据各地疫情防控工作要求,做好个人防护 。
天津考区2022年医师资格考试实践技能考试时间确定为6月21日至6月29日,具体安排如下:整体时间范围考试将于2022年6月21日至6月29日举行 ,此前因疫情防控需要延期,现明确具体日期。
怎么看疫情风险地区?
选取“防疫查询”功能:在“城市服务”页面中,通过搜索或浏览找到“防疫查询 ”选项并点击。此功能专门提供疫情防控相关信息的查询服务 。点击“全国中高风险疫情地区”:在“防疫查询”页面中 ,找到“全国中高风险疫情地区 ”选项并点击。系统将自动加载并显示最新数据。
在手机上查看全国中高风险疫情地区,可通过微信《扫码抗疫情》小程序实现,具体步骤如下:步骤一:进入《扫码抗疫情》小程序打开微信 ,点击顶部“搜索小程序”栏,输入“扫码抗疫情”,在搜索结果中选取并进入该小程序 。
进入疫情区域页面在粤省事首页点击“疫情区域”选项 ,进入风险地区查询页面。查看风险地区名单页面会直接显示全国高风险和中风险地区列表,用户可滑动查看完整信息。分享功能(可选)点击页面右上角“··· ”图标,可将名单分享至微信好友或朋友圈 。
定位所在地区:系统自动识别当前定位,直接显示所在地区的风险等级(如低风险、中风险或高风险)。手动选取地区:若需查询其他地区 ,可点击地区选取框,在列表中查找目标省份 、城市或区县,确认后查看对应风险等级。
在微信中查询全国各地疫情风险等级 ,可按照以下步骤操作:首先打开微信,点击右下角的“我”。然后点击“支付” 。接着点击“城市服务 ”。然后点击底部的“国务院”进入。然后点击“国务院客户端” 。然后点击“疫情风险查询 ”。
在手机查询风险地区,可通过支付宝中的国务院客户端进行操作 ,具体步骤如下:打开支付宝并进入国务院客户端:首先在手机中打开支付宝应用,在支付宝内找到并点击打开国务院客户端。点击疫情风险查询:进入国务院客户端后,在界面中找到“疫情风险查询”选项并点击 。
发表评论