长沙疫情管控地区名单/长沙疫情管控地区名单最新
长沙防疫最新政策
长沙火车南站在出站大厅共设置3个场地、10个核酸检测点 ,为未持48小时内核酸检测阴性证明的旅客提供免费检测服务。乘高铁出长沙的防疫要求近来乘高铁出长沙暂未公布统一防疫要求,出行前需查看目的地防疫政策,确认是否需要核酸检测阴性证明或其他防控措施 。

报备要求:省外和疫情严重的省内地区来(返)长人员应至少提前1天在湖南省居民健康卡“入湘报备-入(返)湘人员报备登记 ”或“我的长沙”APP及微信小程序“防疫服务-来长申报”主动报备 ,也可电话联系目的地所在社区(村)报备。

我国五十年代初建立的公费医疗和劳保医疗统称为职工医疗保险。它是国家社会保障制度的重要组成部分,也是社会保险的重要项目之一 。医疗保险具有社会保险的强制性 、互济性、社会性等基本特征。

长沙防疫最新政策(持续更新)更新时间:2022年10月24日 长沙疾控防疫提醒:所有外省或有本土疫情发生的本省外市州入(返)长人员需提前1天通过“我的长沙 ”APP或“我的长沙”小程序报备。
重点管控城市:以下城市来长沙亩此肆务必提前向所在村(社区)、单位扒改或入住酒店(宾馆等场所)报告,主动履行个人防疫责任 ,配合做好疫情防控措施 。
经疫情发生地协查推送及本地排查出的密切接触者 、密切接触者的密切接触者、时空伴随者及重点区域驻留人员按原有管控政策执行。

长沙最新的防疫政策
〖壹〗、高风险区一般以单元 、楼栋为单位划定,不得随意扩大 没有发生疫情的地区严格按照第九版防控方案确定的范围对风险岗位、重点人员开展核酸检测,不得扩大核酸检测范围。一般不按行政区域开展全员核酸检测。
〖贰〗、我国的医疗保险实施四十多年来在保障职工身体健康和维护社会稳定等方面发挥了积极的作用 。但是,随着社会主义市场经济体制的确立和国和企业改革的不断深化 ,这种制度已难以解决市场经济条件下的职工基本医疗保障问题。
〖叁〗、报备要求:省外和疫情严重的省内地区来(返)长人员应至少提前1天在湖南省居民健康卡“入湘报备-入(返)湘人员报备登记”或“我的长沙 ”APP及微信小程序“防疫服务-来长申报”主动报备,也可电话联系目的地所在社区(村)报备。
〖肆〗 、经疫情发生地协查推送及本地排查出的密切接触者、密切接触者的密切接触者、时空伴随者及重点区域驻留人员按原有管控政策执行 。
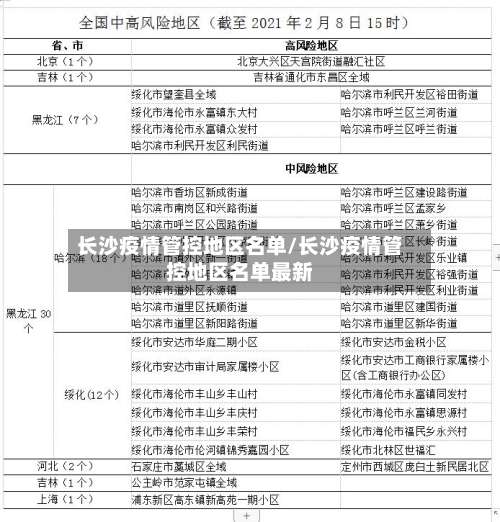
全国疫情风险等级名单是?
高风险等级地区:以县 、市(区)为单位,累计病例超过50例 ,且14天内有聚集性疫情发生的地区。中风险地区:以县市区为单位,存在以下两种情况之一的地区:14天内有新增确诊病例,且累计确诊病例不超过50例;或累计确诊病例超过50例 ,但14天内未发生聚集性疫情。
低风险地区:需满足两个条件之一:一是区域内无确诊病例;二是连续14天无新增确诊病例 。根据《新型冠状病毒肺炎防控方案(第九版)》,低风险地区还指中高风险区所在县(市、区、旗)内除中高风险区外的其他区域。该等级区域通常采取常态化防控措施,如公共场所扫码测温 、个人防护提醒等。
疫情等级划分的4个等级判定主要依据病例数、传播风险及区域防控需求 ,通常分为低风险、中风险 、高风险和重点管控区域(部分地区可能将“重点管控”单独列为一级或纳入高风险范畴) 。以下是具体判定标准及说明:低风险地区判定标准:无新增本土病例:连续14天内无新增本地确诊病例或无症状感染者。
查询方式:点击进入上海本地宝的风险专题页面,可获取全面的风险地区数据。附加功能:关注微信公众号“上海本地宝”,在对话框搜索【风险】 ,即可便捷获取实时更新的全国疫情风险等级和中高风险地区名单 。注意:以上数据仅限于中国大陆地区,不包括港澳台。
查询全国中高风险区:在查询页面底部点击“查看全国中高风险疫情地区 ”,可获取实时更新的全国中高风险区列表,包含具体省份、城市及区域名称。注意事项:风险等级划分依据为当地疫情形势、病例数及传播风险 ,由省级卫生健康部门动态调整并公布。
湘潭市各县市区的新冠肺炎疫情风险等级全部为低风险
〖壹〗 、湖南省各县市区新冠肺炎疫情风险等级分类名单如下:高风险地区0个 。中风险地区C类3个:资阳区、祁阳县、汨罗市。
〖贰〗、全国县域风险等级调整的背景基于疫情形势的积极变化,国家相关部门综合评估各地防控成效 、医疗资源储备及人口流动等因素,决定自即日起将全国所有县域的风险等级统一调整为低风险。这一调整标志着国内疫情防控进入新阶段 ,生产生活秩序有望进一步恢复 。
〖叁〗、划分标准:2020年2月17日,国务院联防联控机制印发《关于科学防治精准施策分区分级做好新冠肺炎疫情防控工作的指导意见》中的风险划定标准:即以县市区为单位,无确诊病例或连续14天无新增确诊病例为低风险地区。
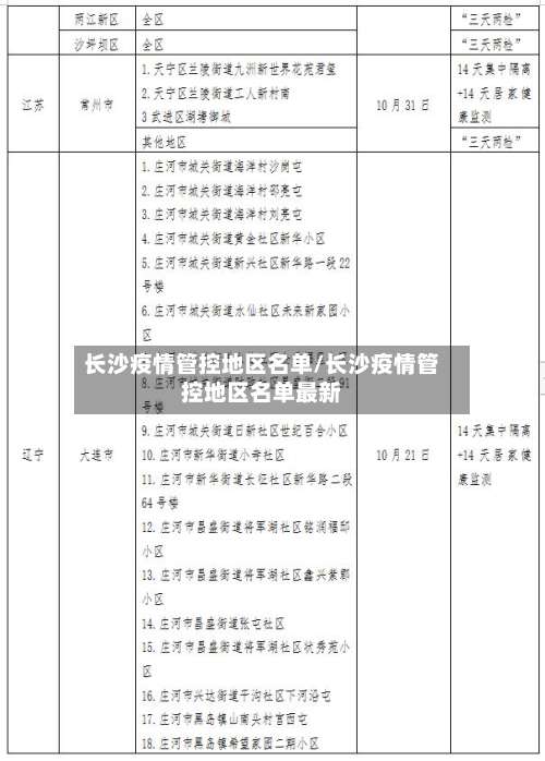
全国现有22个中风险地区,具体有哪些地区?
个省份和新疆生产建设兵团无新确诊病例、新死亡病例和新疑似病例。我国中等风险地区有22个 ,其中辽宁15个,安徽7个 。辽宁省沈阳市和平区顺天社区780 、82号楼独立院落被确定为银河市碧桂园、红红区繁新里社区、阳光100一期中等风险区。辽宁省营口市鲅鱼圈区熊跃镇辽海花园社区 、鲅鱼圈区红海社区益海福都社区为中等风险区。
全国现有22个中风险地区,具体包括以下地区:北京市:昌平区东小口镇森林大第家园社区、南邵镇双营西路11号院等 。重点说明: 中风险地区的划定是基于当地疫情的发展情况、病例数量 、传播风险等因素综合考虑的。 中风险地区的划定是动态变化的 ,随着疫情的发展和防控措施的实施,风险等级可能会发生变化。
全国现有的22个中风险地区中,整整有11个地区集中在辽宁营口 ,短短几天的时间,中风险地区就增加了5个 。近来,中风险地区辽宁省有15个,除了辽宁营口11个地区之外沈阳共计4个 ,安徽共计7个,六安共计6个,合肥共计1个。
截至近来 ,国内共有2个高风险地区,76个中风险地区,主要分布在陕西省、河南省、浙江省等地 ,以下为详细信息(数据不包括港澳台地区):高风险地区:具体地区名单会随疫情形势动态调整,可通过权威渠道实时查询。
具体标准是一个街道在14天内有没有新冠肺炎确诊病例,有多少 ,来划分。具体划分标准还要根据疫情的情况和变化,进行调整 。疫情情况:截至2021年5月19日15时,全国共有中风险地区22个 ,其中安徽省7个(合肥市1个 、六安市6个),辽宁省15个(沈阳市4个、营口市11个);暂无高风险地区。
发表评论