泉州最新疫情风险地区(泉州最新疫情通报)
福建泉州属于什么风险地区福建泉州风险区域划分
〖壹〗、泉州全域属于常态化防控区域。无中高风险地区 。

〖贰〗 、部分国家视为高风险区域的地区:福建省:福州、长乐、福清 、莆田、泉州等地 ,这些地区可能由于历史数据和实际案例,在签证申请或出境时受到额外审查。东北三省:辽宁沈阳、抚顺,吉林延边 ,黑龙江哈尔滨等地,这些地区也可能被视为敏感户籍地区。

〖叁〗、泉州,别称鲤城,福建省辖地级市 ,Ⅱ型大城市 ,是福建省人民政府批复确定的海峡西岸经济区中心城市之现代化工贸港口城市 。泉州地处中国华东地区,东经117°25′—119°05′ ,北纬24°30′—25°56′,北承福州 、莆田,南接厦门 ,东望台湾岛,属亚热带海洋性季风气候,气候条件优越 。
泉州疫情最新消息:新增风险地区,鞋服平台组织员工集体检测
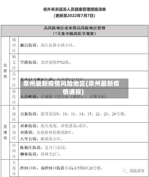
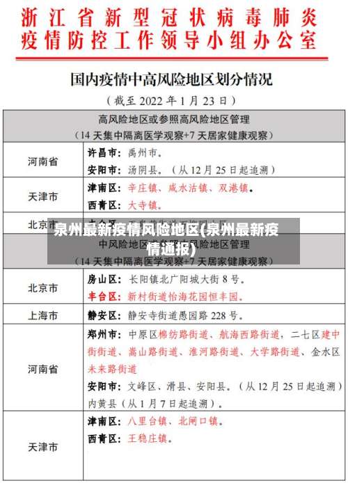
〖壹〗、月14日起 ,泉州市新增1处高风险地区和1处中风险地区,同时鞋服平台组织员工集体检测,丰泽区启动全员核酸检测。
〖贰〗、高风险地区入泉人员严格实施集中医学观察14天;中风险地区入泉人员实施居家医学观察14天及2次核酸检测等健康管理措施。对高 、中风险区所在地级市的其他低风险地区入泉人员 ,未持有抵达我市前7天内核酸检测阴性证明的均应进行核酸检测,同时开展14天健康监测及2次核酸检测 。减少不必要出行。
〖叁〗、月17日泉州市新型冠状病毒肺炎疫情情况境外输入疫情11月17日0时至24时,我市新增境外输入确诊病例0例。新增境外输入无症状感染者0例 。本地疫情11月17日0时到24时,我市新增确诊病例2例、无症状感染者3例 ,其中集中隔离筛查发现1例 、跨区域协查发现2例、省外入泉重点人员筛查发现2例。
〖肆〗、最近莆田那边出现了新的疫情,因为莆田最近有人口流动,出入大约是3万了 ,所以导致周边一些地区也出现了感染者,大多数都是由莆田仙游县输入。
福建泉州是低风险地区吗?
不是 。通过查询福建泉州疫情防控中心显示:截止至2022年12月5日,该地区属于常态化防控区 ,不是低风险地区。泉州地处福建省东南部,历史悠久,是古代“海上丝绸之路”重要节点 、国务院首批公布的24个历史文化名城之一。
福建省全域低风险进程 漳州:9月30日8时起实现全域低风险 ,是四地中最早解封的城市 。泉州:10月4日零时起全域低风险,紧随漳州之后。莆田:10月7日全域转为低风险区,结束中高风险状态。厦门:10月7日9时全域低风险 ,21时进一步确认无中高风险地区,为全省清零画上句号 。
泉州市和福建省属于疫情低风险地区,前往贵州的旅客,只需凭健康码绿码和体温正常 ,就可以正常乘坐交通工具、入住酒店、游览景区,无需隔离,也无需提供核酸检测证明。 旅客在抵达贵州后 ,即使是从疫情低风险地区来的,也建议持有核酸检测阴性证明,或者在黔当地进行核酸检测。
泉州属于什么风险等级,泉州属于高风险吗
〖壹〗 、综上所述 ,泉州市近来全域不属于高风险地区,而是处于常态化防控阶段。市民和居民应继续做好个人防护,并积极配合当地政府的防疫措施 ,共同抗击疫情 。
〖贰〗、常态化防控区域。根据泉州资料显示,截止到2023年2月18日,泉州处于常态化防控区域。泉州市 ,别称鲤城,泉州地处中国华东地区,北承福州,南接厦门 ,东望台湾岛,是福建省地级市,是福建省三大中心城市之一 。
〖叁〗、高风险地区:原则上将阳性感染者居住地 自10月25日开始计算 ,截至12月9日24时,泉州累计新增共227例确诊病例和573例无症状感染者(其中37例转为确诊病例),近来有167例确诊病例在定点医院住院 ,还有451例无症状感染者在定点医院接受集中隔离医学观察。
〖肆〗、截止12月1日,泉州市全域均为低风险地区。高风险等级地区,一般为病例和无症状感染者居住地 ,以及活动频繁且疫情传播风险较高的工作地和活动地等区域 。高风险区原则上以居住小区(村)为单位划定,可根据流调研判结果调整风险区域范围,采取“足不出户 、上门服务 ”等封控措施。
〖伍〗、值得注意的是 ,在2023年以来,仅有泉州市-泉港区因特殊债务原因,其政府债务风险等级被评定为红色。这显示出在大部分地区债务风险等级下降的背景下,仍有部分地区面临着较为严峻的债务风险挑战 。对于泉州市-泉港区而言 ,需要进一步加强债务管理,采取有效措施化解债务风险,确保财政稳健运行。
〖陆〗、通过查询相关资料显示:泉州机场属于低风险等级。泉州机场的名字叫做晋江机场 。近来截至2022年9月6日晋江机场属于常态化防控区域 ,同时补充晋江机场出港旅客防疫要求,比如进入机场航站楼的人员要查验48小时核酸检测阴性证明。

2022福建泉州疫情什么时候结束?具体什么时候解封?附疫情最新消息
〖壹〗 、022年福建泉州疫情预计在4月中下旬结束,解封时间预计从4月上旬开始 ,具体解封时间需根据当地疫情防控办通知安排。以下是关于泉州疫情的详细情况介绍:疫情结束时间预测整体结束时间:根据当地本轮疫情通报数据,泉州此轮本土疫情预计在2022年4月中下旬结束。
〖贰〗、022年4月15日 。通过查询泉州一起过防控指挥部官方网站可知,泉州在2022年4月15日解封 ,泉州的疫情得到有效控制,没有疫情确诊病例,便得到解封。
〖叁〗、022年12月12日。通过查询疫情防控显示:自2022年12月12日 ,福建省疫情逐渐好转,全面解封 。疫情期间,安全出行,做好个人防护措施 ,戴好口罩。
〖肆〗 、自2022年8月27日起,全市中风险区全部解除,全域实施常态化防控措施。
〖伍〗、2022年疫情解封时间是12月7日 。 根据国家卫健委官方资料 ,2022年12月7日,全国全面解封,出入任何场合和地区 ,不再查验核酸。 新冠病毒(COVID-19)是一种由SARS-CoV-2病毒引起的传染病,症状包括发热、咳嗽 、呼吸急促、乏力、肌肉或关节疼痛 、喉咙痛、失去嗅觉或味觉等。
发表评论