疫情风险地区查询广西(广西疫情管控风险地区等级划分最新)
怎么查风险地区
〖壹〗、进入支付宝风险等级查询里;点击“地区”;再选取查询的地区即可。

〖贰〗 、要出远门查询全国中高风险地区 ,可通过微信的国务院客户端小程序完成,具体步骤如下:进入微信小程序页面打开微信,点击底部导航栏的“发现 ”选项,选取“小程序”进入页面 。搜索“国务院客户端”在小程序页面右上角点击放大镜图标 ,输入“国务院客户端”并搜索,选取官方小程序进入。

〖叁〗、可以通过支付宝中的风控地区查询功能来查看自己所在区域是否为中高风险地区,具体操作如下:工具/原料 华为P50HarmonyOS0.0支付宝80方法/步骤 第一步:打开手机进入支付宝 ,在首页点击国内新增。第二步:点击风险区域菜单。第三步:在疫情风险等级查询页面选取自己所在区域查看风险等级 。

〖肆〗、在手机查询风险地区,可通过支付宝中的国务院客户端进行操作,具体步骤如下:打开支付宝并进入国务院客户端:首先在手机中打开支付宝应用 ,在支付宝内找到并点击打开国务院客户端。点击疫情风险查询:进入国务院客户端后,在界面中找到“疫情风险查询 ”选项并点击。
〖伍〗、可以通过微信国家政务服务平台查看最新的全国中高风险疫情地区分布,具体步骤如下:进入微信国家政务服务平台:打开微信 ,在搜索栏输入“国家政务服务平台”,进入该程序页面 。点击各地疫情风险等级查询:在程序页面中,找到并点击“各地疫情风险等级查询”选项。
疫情风险等级哪里可以查询
在微信国务院客户端中可以查询自己所在区域的风险等级 ,具体操作步骤如下:点击国务院打开微信,在搜索框中输入【国务院客户端】,点击进入该小程序。点击疫情风险等级进入国务院客户端小程序后,切换到新页面 ,在页面中找到并点击【疫情风险等级】选项 。点击地址打开新页面后,点击页面中的地址选项,此时会弹出选取区域的窗口。
疫情风险等级可以通过微信“中国政府网 ”公众号中的“疫情风险等级查询”功能进行查询 ,具体操作如下:打开微信:确保手机已安装微信(版本号 0.1 及以上),登录账号后进入主界面。进入“搜一搜”:在微信顶部搜索栏点击“搜一搜 ”,输入关键词“中国政府网” 。
在微信中查询全国各地疫情风险等级 ,可按照以下步骤操作:首先打开微信,点击右下角的“我”。然后点击“支付 ”。接着点击“城市服务” 。然后点击底部的“国务院”进入。然后点击“国务院客户端 ”。然后点击“疫情风险查询”。

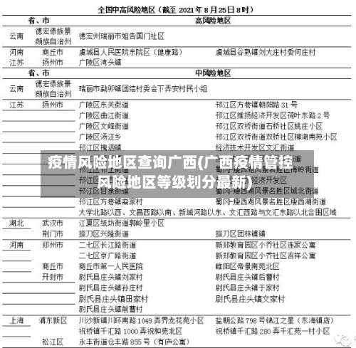
广西疫情风险等级在哪里查
〖壹〗 、疫情风险等级可以通过微信“中国政府网”公众号中的“疫情风险等级查询”功能进行查询,具体操作如下:打开微信:确保手机已安装微信(版本号 0.1 及以上) ,登录账号后进入主界面 。进入“搜一搜 ”:在微信顶部搜索栏点击“搜一搜”,输入关键词“中国政府网”。
〖贰〗、可以通过支付宝中的国家政务服务平台查看各地疫情风险等级,具体步骤如下:打开国家政务服务平台:打开支付宝 ,在搜索栏输入“国家政务服务平台 ”,搜索并打开该小程序。点击各地疫情风险等级查询:进入国家政务服务平台后,在首页或相关功能板块中找到“各地疫情风险等级查询”选项,点击进入 。
〖叁〗、可以通过微信中的“中国政府网”公众号查询疫情风险等级 ,具体步骤如下:打开微信,点击界面下方的“发现 ”选项卡,选取“搜一搜”功能。搜索“中国政府网” ,在搜索结果中找到并点击进入官方公众号。进入服务页面:在公众号主页下方菜单栏中,点击“服务 ”选项 。
〖肆〗 、使用国家政务服务平台APP查询 打开APP并搜索:首先,在你的手机上打开应用商店下载的官方APP(如应用商店、百度手机助手等) ,在搜索框中输入“国家政务服务平台”。
发表评论