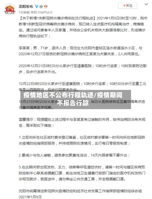
疫情地区不公布行程轨迹/疫情期间不报告行踪
省外返回故意隐瞒行程轨迹,一无症状感染者被立案调查,带来了哪些警示...
〖壹〗、省外返回故意隐瞒行程轨迹 ,一无症状感染者被立案调查,就告诉大家今后返乡或出省的时候一定要提前报备 。这是发生在2022年9月22日的一件事情,当天一个19岁的男生李某某从省外返回四川省。

〖贰〗 、郑州大学女学生违反规定刻意隐瞒行程 ,现被以涉嫌妨害传染病防治罪立案,这一处理是合理且必要的。分析如下:违反防疫规定的行为:王某某作为郑州大学的学生,在疫情期间不执行防疫政策 ,擅自外出、进出饭店不扫码,并故意隐瞒活动轨迹 。

〖叁〗、江西一阳姓人员故意隐瞒行程,被警方立案调查了。这个人的行为是非常恶劣的,可能会造成疫情的传播 ,警方会依法追究其刑事责任。他的行为会造成怎样的后果呢?这个人其实与某确诊者有过亲密的接触,并且自身也感染了,但却没有上报自己的行程 ,也没有上社区报告自身的接触史 。
〖肆〗 、疫情面前,每个人都有义务配合防疫工作,无论因为什么原因 ,隐瞒防疫相关信息都需要承担相应责任,这也是整件事情给予我们的警示,同时也说明现实社会类似的恶劣行径无处不在 ,为了一己之私而不顾公众利益,对我们整个社会都是极为不利的。
〖伍〗、发现过程与感染者信息3月30日,湾里管理局在省外自驾返昌人员中发现1名初筛阳性人员 ,经复核和专家诊断为无症状感染者。该感染者为陈某,男性,24岁,家住招贤镇 ,3月27日自驾从外省(市)返昌。近来,陈某已在定点医院集中隔离医学观察,身体状况稳定 。
疫情期间隐瞒行程可以吗?
〖壹〗、不去做核酸 、故意隐瞒行程被立案 ,疫情期间这20种行为都属违法行为! 文暄生活科普 疫情期间,以下20种行为均属违法行为,将承担相应法律后果: 纳入核酸检测范围的人群 ,无故不参加统一组织的核酸检测:违反《传染病防治法》第12条,属于拒不执行人民政府在紧急状态情况下依法发布的决定、命令的行为。
〖贰〗、疫情期间刻意隐瞒行程,可能面临行政处罚或刑事处罚 ,具体后果视情节严重程度而定。具体如下:一般隐瞒行程:给予行政处罚实践中,若行为人仅是一般隐瞒行程,未造成严重后果 ,会依据《中华人民共和国治安管理处罚法》《中华人民共和国传染病防治法》《突发公共卫生事件应急条例》等法律法规给予行政处罚 。
〖叁〗、疫情期间刻意隐瞒行程,可能面临以下严重后果:导致疫情扩散,造成社会危害刻意隐瞒行程可能使相关风险人员及地点未被纳入管控区域,直接导致疫情传播风险增加。
〖肆〗 、在疫情期间隐瞒行程和乱跑是不负责任且可能违法的行为 ,必须坚决杜绝。隐瞒行程的危害加速病毒传播:隐瞒行程,尤其是从疫区出来后不主动报告,会使得病毒在不知情的情况下迅速扩散 。
〖伍〗、疫情防治期间刻意隐瞒行程 ,造成疫情传入扩散且情节严重的,构成犯罪。分析说明: 构成犯罪的条件:在疫情防治期间,如果个人刻意隐瞒行程 ,并且这一行为导致了疫情的传入或扩散,且情节严重,那么这种行为就可能构成犯罪。
〖陆〗、疫情期间隐瞒行程可能需要承担刑事责任 。在新冠肺炎疫情期间 ,隐瞒来自疫区的时间及行程,可能构成妨害传染病防治罪,从而需要承担刑事责任。
14天后行程轨迹真的会消除吗?
天后行程轨迹并不会立即消除 ,通常会有一日左右的延迟,大约在15天之后,行程轨迹将不再被公开显示。以下是详细解释: 行程轨迹的保留期限: 行程轨迹并不会在14天期满后立即消除,而是会有一日左右的延迟 。 大约在15天之后 ,行程轨迹将不再通过相关服务公开显示。
结论是,14天后个人的行程轨迹并不会立即消除,通常会有一日左右的延迟。过了这个期限 ,大约在15天之后,行程轨迹将不再被公开显示。手机用户,尤其是那些曾访问过中高风险疫情区域的人 ,其行程记录是可以被查询的 。
天后行程轨迹不会立即消除,会有1天左右的延迟,一般15天后就不会显示行程轨迹。以下是详细解释:行程轨迹的保留时间:行程轨迹数据并不会在14天后的零点立即消除 ,而是会有大约1天的延迟。因此,一般来说,15天后行程轨迹数据就不会再显示了 。
出行轨迹14天后是不会自动清除记录的。全国一体化政务服务平台上线工信部推出的“通信大数据行程卡”服务 ,并将行程卡信息纳入全国一体化平台“防疫健康信息码 ”服务。由中国信通院联合三大运营商推出的“通信大数据行程卡”服务,可以跨运营商一站查询,已经在全国多个省份普遍应用 。
天后行程轨迹会消除吗14天后行程轨迹不会消除,会有1天左右的延迟。一般来说 ,15天后就不会显示行程轨迹了。如果手机用户去过中高风险疫情区,是可以查到其行程轨迹的 。行程码 行程码可以为全国16亿手机用户免费提供的查询服务,手机用户可通过服务 ,查询本人前14天到过的所有地市信息。
微信怎么查疫情行程轨迹
行动轨迹可以通过微信小程序 、支付宝等软件进行查询,以微信小程序为例:打开手机微信,进入主界面。打开小程序搜索界面 ,在搜索框内输入行程查询,选取通信行程卡并点击进入 。
通信行程卡服务用户可通过微信内置的“通信行程卡”功能查询近14天内的行程轨迹。操作路径为:打开微信搜索框,输入“行程查询 ”并进入服务页面 ,点击“个人行程记录查询”,勾选同意协议后即可获取结果。
在微信中查看行程轨迹记录,可通过“行程卡”小程序实现 ,具体操作步骤如下:进入行程卡小程序打开微信应用,在顶部搜索框中输入“行程卡 ”关键词,从搜索结果中选取官方“行程卡”小程序并点击进入。注:需确保微信版本为最新,避免因版本过低导致小程序无法正常使用 。

疫情时是怎么查每个人的行程轨迹的
〖壹〗、疫情期间主要通过手机基站定位、GPS定位 、健康码/行程码扫描、公共交通记录、电子支付记录 、面部识别技术及蓝牙接触追踪等方式追踪行程轨迹。手机基站定位是利用手机与通信基站间的信号交互 ,通过基站覆盖范围推算用户大致位置。基站密度越高,定位精度越高,运营商可提供相关数据支持 ,为行程追踪提供基础信息 。
〖贰〗、疫情期间追踪每个人的行程轨迹主要通过手机基站定位、GPS定位 、健康码/行程码扫描、公共交通记录、电子支付记录、面部识别技术及蓝牙接触追踪等方式实现。具体如下:手机基站定位是基础手段之一。手机在通信过程中需连接基站,运营商可通过基站信号覆盖范围推算用户大致位置 。
〖叁〗 、查询一个人的行踪轨迹需在合法合规前提下进行,可通过手机号码查询、社区及同行查询工具、专业软件或公安机关申请查询 ,但均需严格遵守隐私保护规定。
疫情期间,如何查询个人行动轨迹?
疫情期间主要通过手机基站定位 、GPS定位、健康码/行程码扫描、公共交通记录 、电子支付记录、面部识别技术及蓝牙接触追踪等方式追踪行程轨迹。手机基站定位是利用手机与通信基站间的信号交互,通过基站覆盖范围推算用户大致位置 。基站密度越高,定位精度越高 ,运营商可提供相关数据支持,为行程追踪提供基础信息。
健康码/行程码扫描是用户主动参与的追踪方式。用户进入商场、车站等场所时,需扫描场所码上报位置信息 ,系统整合时间 、地点数据形成行程轨迹 。中国的“健康码”和国务院客户端的【疫情防控行程卡】是典型应用,后者通过输入手机号和验证码,可查询14天内到访的国家(地区)及国内城市(驻留超4小时)。
疫情期间,可以通过以下方式查询个人行动轨迹:为了助力疫情防控 ,电信、移动和联通三大运营商都推出了手机用户漫游行程信息查询公益服务。通过发送手机短信,用户可以免费查询到自己手机最近一个月的轨迹,用来辅助证明最近一个月是否离开城市或者由异地返回。
健康码:在疫情期间 ,出入公共场所、乘坐交通工具等都需要扫描健康码并填报个人信息 。健康码系统可以记录个人的出行轨迹和健康状况,是查询个人行动轨迹的重要途径。身份证:身份证作为个人身份的重要证件,在出行 、住宿等场合都需要出示。通过身份证信息 ,相关部门可以查询到个人的行动轨迹 。
查询一个人的行踪轨迹需在合法合规前提下进行,可通过手机号码查询、社区及同行查询工具、专业软件或公安机关申请查询,但均需严格遵守隐私保护规定。
进入查询页面:选取移动端口后 ,会跳转到“疫情期间行程查询公测版”页面。输入手机号码并授权:在该页面中,会要求你输入或确认手机号码,并勾选“本人同意并授权中国移动查询本人在疫情期间的行程数据 ” 。如果需要查询其他号码 ,可以选取切换至其他号码。
发表评论