烟台地区疫情防控(烟台地区疫情防控最新政策)
...区各镇街疫情防控联系电话(烟台开发区疫情防控中心电话)
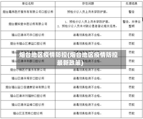
烟台疫情防控中心电话24小时电话是0535-6700925。

烟台防疫办24小时电话是0535-12345 。
烟台开发区各镇街疫情防控联系电话温馨提示:中高风险地区所在县人员暂缓来区,中高风险地区所在地级市的其他县人员非必要不来区 ,确需来区的,请提前3天向目的地镇街 、社区、住宿宾馆或单位报备,并配合做好相应防控措施。已到区的 ,请立即报备。
烟台开发区关于继续开展核酸检测的通告亲爱的居民朋友:根据全区疫情防控工作需要,定于3月20日在全区继续开展核酸检测工作 。现将有关事项通告如下:总体安排福莱山、古现街道:开展第5轮核酸检测早上6点开始至16点结束,在这两个街道居住 、工作的全体居民到所在小区参加检测。
福山区内的患者密切接触者及其密切接触者 ,看到此通告后,必须第一时间拨打区疾控中心电话0535--2955803登记备案,卫生健康部门将指派专业人员进行流行病学调查,指导防控。期间如有发热、乏力、干咳等症状 ,请立即拨打疾控中心电话,佩戴口罩,等待专用车辆接诊到当地定点医院发热门诊就诊 。
公布时间:2021年2月4日烟台开发区:关于冬春季国内来区返区人员健康管理措施的补充通告根据国务院联防联控机制 ,省 、市委统筹疫情防控和经济运行工作领导小组有关规定,现就冬春季国内来区返区人员健康管理措施补充通告如下:重点地区来区返区人员高风险地区人员请暂缓来区返区。

山东烟台现奥密克戎进化分支,给当地的疫情防控带来了哪些影响?
山东烟台现奥密克戎进化分支,给当地的疫情防控带来了极为不利影响 ,有关部门发现问题之后,立即对次密接3179人,密接1700人进行隔离管控措施 ,万幸的是并没有造成疫情肆虐,近来疫情防控工作仍在有序进行当中。
让当地的疫情变得更加严重,感染人数持续上升。还必须要增加防护措施 ,增加了那些防疫人员的负担 。
新冠病毒出现了最新的变异分支。在山东烟台防控新冠疫情的过程当中,山东烟台发现了新冠病毒的最新变异分支,这个变异分子本身就属于奥密克戎毒株,在奥密克戎BA.3进行了一系列的变异。奥密克戎变异毒株本身就具有着一定的隐匿性 ,这也导致烟台地区出现了很多无症状感染者 。
奥密克戎变异株近来对中国不会产生大的影响,中国现有的快速响应与动态清零策略可以应对包括奥密克戎在内的各类新冠变种。具体分析如下:奥密克戎变异株的起源与传播特点奥密克戎变种是病毒进化的产物,其突变点数量远超此前所有变种 ,可能是在免疫功能缺陷者(如艾滋病患者)体内长期携带后进化而成。
现实影响:疫苗仍能降低重症风险,但对预防感染的效果减弱,可能导致突破性感染增加 ,进一步推动病毒传播 。未来趋势:进化与防控的双重不确定性持续突变风险:奥密克戎亚变种可能通过进一步突变(如刺突蛋白关键位点)逃避现有免疫。
烟台现在是什么风险地区
〖壹〗、中高风险地区。烟台,山东省辖地级市,山东半岛的中心城市之环渤海地区重要的港口城市、国家历史文化名城 。通过查询烟台市疫情防控中心了解到 ,截止至2022年10月4日,该市是中高风险地区,防止疫情的进一步扩散 ,居民需进行居家隔离,外出需佩戴好口罩。
〖贰〗、根据相关资料查询显示:受疫情影响。2022年5月12日,烟台市防疫工作要求规定,烟台珠玑中街被划为中高风险地区 ,所以暂缓拆迁事宜 。
〖叁〗 、不知道你从何处到烟台。如果是从低风险地区到烟台,那是完全没有问题的。
〖肆〗、通过查询相关资料显示,山东烟台疫情不严重。截止2022年9月27日 ,山东烟台的新增本土病例为0,积累确诊病例为1,属于低风险地区 ,所以山东烟台疫情不严重 。山东烟台一般指烟台。烟台,山东省辖地级市,国务院批复确定的中国山东半岛的中心城市、环渤海地区重要的港口城市和国家历史文化名城。
〖伍〗 、通过查询相关资料显示烟台芝罘区14天没有新增了 。截止到2022年11月9号烟台芝罘区属于无风险地区 ,而根据疫情防控政策可知连续14天五新增病例,即可降为无风险地区,所以烟台芝罘区14天没有新增了。芝罘区 ,隶属于山东省烟台市,芝罘区是烟台市的中心区,位于山东半岛东北部。
〖陆〗、不需要隔离 。烟台属于低风险地区,回到昌乐只要有核酸检测纪录无需隔离。
2022年3月17日烟台芝罘区公布2例无症状感染者活动轨迹
〖壹〗、2022年3月16日 ,邹平市新增1例新冠肺炎本土确诊病例。该病例主要活动轨迹及场所公布如下:3月1日至3月4日上午,在阳信县翟王镇镇前路1号 。3月4日下午17:00自驾车前往邹平,19:00左右到达邹平高新街道办事处邢马清华园后 ,未再外出。
〖贰〗 、022年3月17日0时至24时,全省报告新增本土确诊病例58例,其中滨州31例、青岛17例、德州4例 、临沂3例、烟台2例、淄博1例。新增本土无症状感染者162例 ,其中滨州91例 、威海34例、淄博16例、潍坊7例、青岛5例 、聊城5例、德州3例、烟台1例 。新增境外输入确诊病例3例,均在青岛,为韩国输入2例和日本输入1例。
〖叁〗 、022年3月26日烟台芝罘区公布一无症状感染者在芝活动轨迹芝罘区疾病预防控制中心接莱阳市协查 ,江苏确诊病例关联莱阳市无症状感染者在芝罘区有活动轨迹,为切实保障广大群众健康安全,现将其在芝罘区的主要轨迹公布如下:3月22日9:00-12:10安德市场东侧冷库、卧龙中路宝旭商贸有限公司。
〖肆〗、公布时间:2022年3月15日2022年3月14日0时至24时烟台开发区出现本土无症状感染者1例 ,现将行程轨迹发布如下:王某某平时大多在其女儿王某家居住,地址为烟台市蓬莱区某小区。工作日如无特殊安排,一般早中晚到蓬莱区某中学和某幼儿园接送外孙女和外孙上下学 。
〖伍〗 、022年3月6日0时至20时,青岛市黄岛区报告1例本土新冠肺炎确诊病例和2例无症状感染者 ,均通过核酸检测发现,已转送至市级定点医院隔离治疗。以下是详细信息:病例发现与处置 3例感染者均通过核酸检测发现,体现主动筛查机制的作用。
〖陆〗、芝罘区:疫情防控重要提醒3月1日0-24时 ,国内新增本土新冠肺炎确诊病例71例、无症状感染者48例,涉及12省 。3月1日,青岛市黄岛区在重点人群例行核酸检测中 ,发现1例新冠病毒阳性感染者,该感染者为黄岛区真情巴士31路公交车司机。
发表评论